Infineon Technologies Carte d’évaluation PROFET™ + 2 BTS7080 12 V
La carte d’évaluation (12 V SHIELDBTS70802EPZTOBO1) PROFET™+ 2 BTS7080 Infineon Technologies est une plateforme de démonstration pour les commutateurs d’alimentation côté haut protégés PROFET + 2. Cette carte d’évaluation est conçue pour prendre en charge tous les dispositifs de la famille PROFET +2 12 V Grade0 et comprend le dispositif PROFET + 2 BTS7080-2EPZ dans un boîtier PG-TSDSO-14. La carte d’évaluation peut piloter des charges résistives, capacitives et/ou inductives.Caractéristiques
- Dispositif PROFET +2 BTS7080-2EPZ dans un boîtier PG-TSDSO-14
- ReverseON pour dissipation de puissance faible en polarité inverse
- Limitation de température absolue et dynamique avec réactivation contrôlée
- Protection contre les surintensités (déclenchement) avec verrouillage intelligent
- Arrêt en sous-tension
- Protection contre les surtensions avec composants externes
- Détection de courant de charge proportionnelle
- Ouverture de la charge à l'état passant/bloqué
- Court-circuit vers la batterie et vers la terre
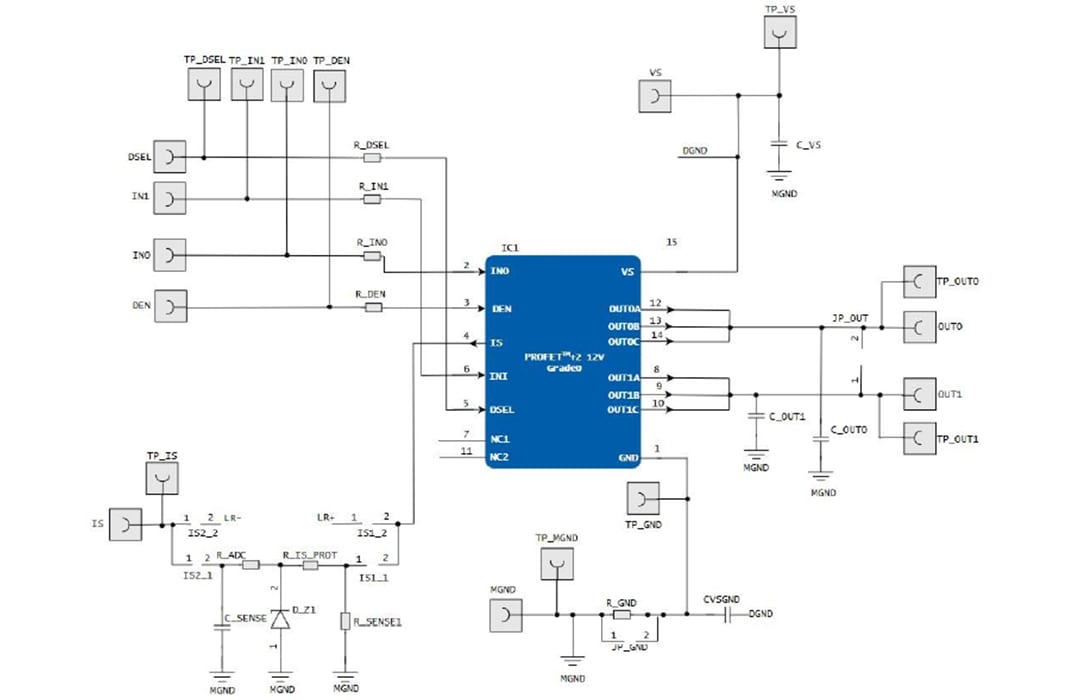
Schéma
Publié le: 2020-05-20
| Mis à jour le: 2024-10-24
