Infineon Technologies Commutateurs côté haut 12 V PROFET™ Load Guard
Les commutateurs côté haut 12 V PROFET™ Load Guard d'Infineon Technologies offrent une flexibilité de charge maximale pour une distribution d'alimentation multiple qui fournit des fonctions de protection et des capacités de diagnostic améliorées. Les commutateurs côté haut sont équipés de limites de surintensité réglables pour offrir une haute fiabilité pour la protection du système. Ces caractéristiques assurent que les traces de circuit imprimé, les connecteurs et les charges sont protégés en cas de court-circuit vers la terre. Les commutateurs de protection de charge comprennent un mode de commutation de charge capacitif mis en œuvre pour charger de grandes charges capacitives et réduire les pics de courant pendant l'allumage des condensateurs. Le composant répond à différents cas d'utilisation pour une distribution d'alimentation intelligente, notamment la protection de l'alimentation de charge, la protection des fils et la protection de l'alimentation électrique.Les commutateurs côté haut 12 V PROFET™ Load Guard sont proposés en boîtier PG-TSDSO-14 avec une plage de température de fonctionnement de jonction de -40 °C à +150 °C.
Caractéristiques
- Mode de commutation de charge capacitive pour charger de grandes charges capacitives dans la zone de fonctionnement sécurisé
- Homologué pour l'automobile conformément aux normes AEC Q100 niveau 1 et ISO 26262
- Diagnostics :
- Détection de courant de charge proportionnelle
- Ouverture de la charge à l'état passant/bloqué
- Court-circuit vers la batterie et vers la terre
- Protection :
- Limitation de surintensité réglable via une résistance externe
- Protection de température absolue et dynamique avec contrôle de redémarrage
- Capacité de mise sous tension en cas de courant inverse (InverseON)
Applications
- Pilotage de charges résistives, inductives et capacitives avec des courants jusqu'à 2 A
- Système d'aide à la conduite (ADAS) et modules AD, notamment les caméras, les radars et les modules ultrasonores et LIDAR
- Modules de communication comprenant des antennes, BLUETOOTH®, V2X et Wi-Fi®
- Remplace les relais électromécaniques, les fusibles et les circuits discrets
- Protection de l'alimentation du système, de l'alimentation de charge et des fils
- Interrupteur principal pour alimentation ECU
- Éléments de chauffage de capteur
- Futures architectures de distribution d'énergie
Caractéristiques techniques
- Tension de fonctionnement minimale de 3 V (VS(OP))
- Tension de fonctionnement de démarrage minimale de 2,7 V (VS(UV))
- Tension de fonctionnement maximale 28 V (VS)
- Protection contre les surtensions de 35 V minimum (VDS(PINCE)_25)
- Courant maximal de 0,5 µA en mode veille (IVS(SLEEP)_85)
- Courant de fonctionnement maximal de 4,5 mA (IGND(ACTIVE))
- Résistance à l'état passant standard de 90 mΩ (RDS(ON)_25)
- Résistance à l'état passant maximale de 180 mΩ (RDS(ON)_150)
- Courant de charge nominal de 2 A (IL(NOM))
- Rapport de détection de courant standard de 1 000 (KILIS)
- Limitation de surintensité réglable de 0,38 A à 4,34 A (ILIM)
- Plage de température de jonction de fonctionnement (TJ) de -40 °C à +150 °C
- Boîtier PG-TSDSO-14 de 4,9 mm x 3,9 mm
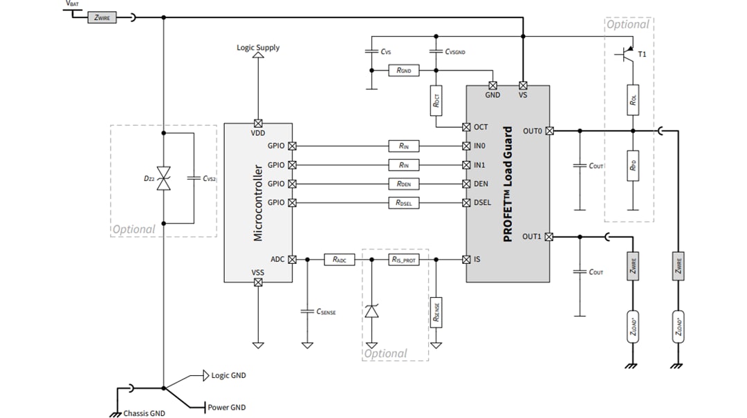
Schéma d'application standard
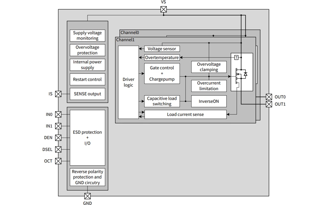
Schéma fonctionnel
Publié le: 2022-02-28
| Mis à jour le: 2023-01-13
