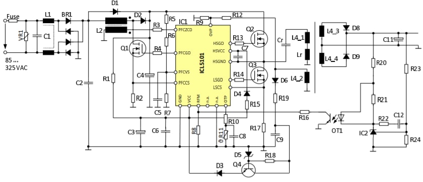
Infineon Technologies CI de pilote de résonance LED ICL5101
Le CI de pilote de résonance LED ICL5101 Infineon est conçu pour aider les ingénieurs à maîtriser les topologies de convertisseurs résonants. L'étape PFC fonctionne en mode CrCM et DCM, prenant en charge diverses conditions de faibles charges. Avec des pilotes côté bas et haut intégrés, il assure une faible quantité de composants externes, ce qui permet de l'utiliser dans de petits modèles. Les paramètres du ICL5101 sont réglés par de simples résistances, ce qui est idéal pour faciliter le processus de conception. Un ensemble complet de fonctionnalités de protection garantit que le pilote LED détecte les défaillances, ce qui protège le pilote LED et la charge LED.Caractéristiques
- Supports universal input and wide output range
- Low count of external components supporting small form factors and improved reliability
- All parameters set by simple resistors only
- Supports outdoor use by extended junction temperature range from -40°C to +125°C
- Stable low load operation mode down to 0.1% of nominal power rating
- Comprehensive set of protection features includes external over temperature protection and capacitive load protection to increase system safety
- Ultra-fast time to light <200ms
- Power factor correction >99%, THD <5%
- High efficiency up to 94%
Applications
- Indoor and outdoor high-power LED lighting
- High-bay and low-bay lighting
- Street lighting
- Parking garages and area lighting
- Office panel lighting
- Shop lighting
Vidéos
Typical Application
Additional Resource
Publié le: 2015-03-25
| Mis à jour le: 2022-03-11
