Infineon Technologies Module mémoire EVAL-S26HL512T SEMPER™ HYPERBUS™
Le module mémoire EVAL-S26HL512T SEMPER™ HYPERBUS™ d’MbInfineon Technologies est un module mémoire compatible Pmod à faible coût qui intègre une mémoire flash NOR SEMPER HYPERBUS de 512 Mb 3,3 V (S26HL512T).M Ce module mémoire permet une intégration rapide et facile de la mémoire flash NOR SEMPER d’Infineon Technologies dans n’importe quel kit de développement.Caractéristiques
- Prend en charge HYPERBUS ou SPI avec entrées/sorties 3,3 V
- Se connecte à n’importe quel plateforme hôte (microcontrôleur (MCU)/SoC (Système sur puce))
- Idéal pour une utilisation avec le SDK SEMPER.
Caractéristiques techniques
- Le Pmod est compatible avec HYPERBUS et la mémoire flash
- Type d’entrée CC
- Interfaces HYPERBUS et SPI
- Épaisseurs de boîtier BGA24
- Qualifié pour une utilisation automobile, industrielle et grand public
- L’écosystème logiciel comprend le SDK SEMPER, le ModusToolbox™ et le studio de développement AURIX™
- La tension d’alimentation est de 2,7 V (min.) à 3,6 V (max.)
Applications
- Automobile
- Industrie
- Interface
Ressources supplémentaires
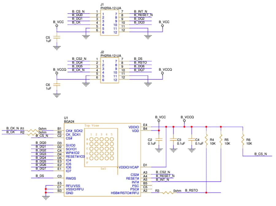
Schéma
Publié le: 2024-11-12
| Mis à jour le: 2024-12-02
