Infineon Technologies Famille F3 améliorée EiceDRIVER™
La famille F3 améliorée EiceDRIVER™ (1ED332x) d'Infineon Technologies comprend des pilotes isolés monocanal 8,5 A dans un boîtier DSO-16 de 7,6 mm. La famille 1ED332xMC12N offre des fonctionnalités conçues pour répondre au marché, notamment les coupures de défaut de type « soft-off » et « hard-off », les paramètres de verrouillage de sous-tension (UVLO) pour IGBT et SiC, deux intensités de courant de sortie différentes et deux configurations de sortie différentes. Cette famille de produits F3 est une excellente solution pour la protection contre les courts-circuits des MOSFET SiC.La famille F3 d'Infineon offre un fonctionnement sûr avec des tensions d'alimentation de 3,3 V et 5 V dans les bornes logiques. Toutes les structures d'entrée ont des niveaux de seuil proportionnels à la tension d'alimentation. Le 1ED3323MC12N est conçu pour remplacer directement le 1ED020I12-F2 EiceDRIVER d'Infineon et offre un étage de sortie beaucoup plus puissant.
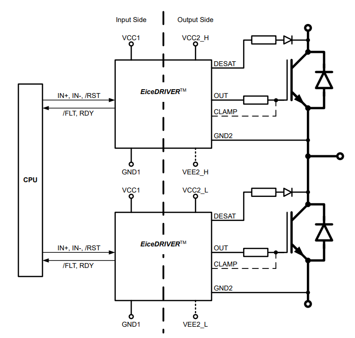
Une large plage de tensions d'alimentation côté sortie (jusqu'à 40 V) peut être configurée pour des tensions positives et négatives sur les dispositifs tant que le maximum absolu de 40 V n'est pas dépassé. Toute la famille des CI pilotes possède des sections de sortie avec une coupure active. La technologie de transformateur sans noyau permet le transfert de données à travers la barrière d'isolement.
Caractéristiques
- Pilote de grille (CT) de transformateur monocanal sans noyau à isolement galvanique
- Fonctions de protection intégrées, telles que la protection contre les courts-circuits (DESAT), la coupure progressive, la pince Miller active et la coupure active
- À utiliser avec les IGBT, MOSFET Si et SiC 600 V/650 V/1 200 V/1 700 V/2 300 V
- Courant de sortie de pointe standard jusqu'à +6 A/-8,5 A
- Tension d'alimentation de sortie VCC2 maximale absolue de 40 V
- Immunité transitoire en mode commun élevée CMTI > 300 kV/µs
- Retard de propagation court de 75 ns (standard)
- Adaptation étroite du retard de propagation de CI à CI (15 ns maximum)
- Tension d'alimentation d'entrée VCC1 de 3,3 V et 5 V
- Adaptée au fonctionnement à haute température ambiante et dans les applications à commutation rapide
- Boîtier à corps large DSO-16 avec ligne de fuite de 8 mm
- Certification de sécurité
- UL 1577 avec VISO,test = 6 840 VRMS pendant 1 s, VISO = 5 700 VRMS pendant 60 s
- Isolation renforcée selon VDE 0884-11 avec VIORM = 1 767 V (crête, renforcée) (en attente)
Applications
- Entraînements à moteur industriels - asservissements compacts, standard, de première qualité
- Convertisseurs solaires pour systèmes 1 500 V (CC)
- Systèmes ASI (alimentations sans interruption)
- Convertisseur CC-CC à haute tension et convertisseur CC-CA
- Soudage
- Véhicules utilitaires et agricoles (VCA)
- Climatisation commerciale (CAC)
- Convertisseurs CC-CC isolés haute tension
- Alimentations à découpage (SMPS) isolées
Tableau des caractéristiques techniques
Vidéos
Schéma fonctionnel
