Infineon Technologies Carte d'évaluation DG_48V_SWITCH_KIT
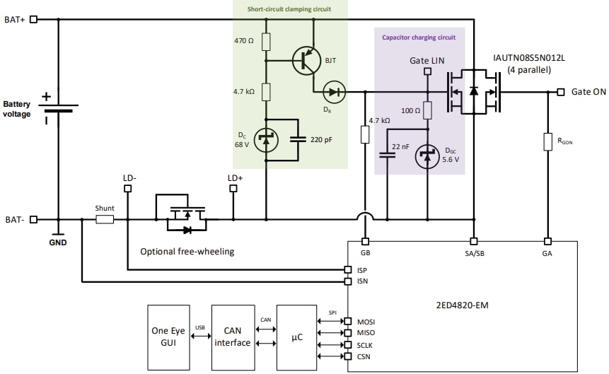
La carte d'évaluation DG_48V_SWITCH_KIT Infineon Technologies est une carte de démonstration de commutateur de déconnexion 48 V avec MOSFET double grille 80 V OptiMOS™ 5. Cette carte est capable de serrage actif pour dissiper l'énergie inductive du faisceau de câbles. Les MOSFET à double grille fonctionnent en mode linéaire pour augmenter la robustesse en cas de court-circuit. Les applications typiques incluent la distribution d'énergie, la gestion de batterie et les catalyseurs chauffés électriquement.Caractéristiques
- Chargement rapide du condensateur à impulsions
- Aucune voie de pré-chargement séparée n'est nécessaire
- Capacité de serrage actif
- Fonctionnement en mode linéaire
- Robustesse accrue en cas de court-circuit
- Idéale pour les applications de commutateur de déconnexion de 48 V
- Accélération du chargement du condensateur
- Réduction du coût du système
Applications
- Distribution de l’énergie
- Gestion de batterie
- Catalyseur chauffé électriquement
Composants
- MOSFET IAUTN08S5N012L à double grille 80 V
- MOSFET IAUT300N08S5N012 roue libre
- Pilote haute tension 2ED4820-EM 48 V
Présentation générale
Schéma
Ressource supplémentaire
Publié le: 2025-02-05
| Mis à jour le: 2025-03-18
