Infineon Technologies Demi-pont NovalithIC™ Lite BTN7030-1EPA
Demi-pont Lite NovalithIC ™ Lite BTN7030-1EPA d'Infineon Technologies est intégré à la technologie SMART7 et offre des fonctions de protection et de diagnostic. Ce demi-pont est doté d'une capacité de commutation à l'état de courant inverse (InverseON), d'une limitation de température avec verrouillage intelligent, un arrêt en cas de sous-tension et une protection contre les courants croisés. Le demi-pont BTN7030-1EPA est doté de fonctionnalités de diagnostic : détection de courant de charge proportionnelle pour les courants de charge côté haut, ouverture de la charge à l'état passant/bloqué et courts-circuits à la terre ou à la batterie. Le demi-pont BTN7030-1EPA est idéal pour une utilisation dans les relais électromécaniques, les fusibles, les circuits discrets, les moteurs d'entraînement, les solénoïdes et le diagnostic de détection de courant optimisés pour les applications de moteurs et de solénoïdes.Caractéristiques
- Commutateur côté bas et côté haut en configuration demi-pont
- Diagnostic et protection intégrée
- Fait partie de la gamme NovalithIC™
- Capacité de mise sous tension en cas de courant inverse (InverseON)
- Produit écologique (conforme RoHS)
- Caractéristiques de protection :
- Limitation de température avec verrouillage intelligent
- Protection contre les surintensités (déclenchement) avec verrouillage intelligent pour l'étage de sortie côté haut et côté bas
- Arrêt en sous-tension
- Protection contre les courants croisés
- Caractéristiques de diagnostic :
- Détection de courant de charge proportionnelle pour les courants de charge côté haut
- Ouverture de la charge à l'état passant/bloqué
- Court-circuit vers la batterie ou vers la terre
Applications
- Remplace les relais électromécaniques, les fusibles et les circuits discrets
- Adapté pour entraîner des moteurs et des solénoïdes d'une inductance maximale de 3 mH au courant maximal.
- Niveau de courant de détection de surcharge dépendant de la température avec un minimum de 17 A (TJ < 75 °C), un minimum de 15 A (TJ = 125 °C) et un minimum de 14 A (TJ = 150 °C)
- Diagnostic de détection de courant optimisé pour les applications de moteurs et de solénoïdes
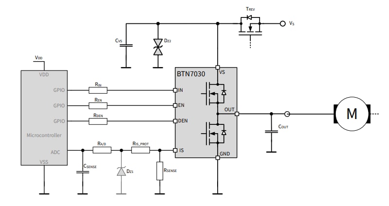
Schéma de principe
Schéma d'application typique
Publié le: 2021-02-20
| Mis à jour le: 2024-06-06
