Infineon Technologies amplificateurs de puissance CI de Polarisation et de contrôle
Les amplificateurs de puissance CI de polarisation et de contrôle Infineon Technologies sont utilisés pour polariser les amplificateurs de puissance à radiofréquence en générant des tensions précises avec des CNA de haute précision. De plus, les amplificateurs de puissance CI de polarisation et de contrôle Infineon Technologies prennent en charge de nombreuses fonctionnalités pour surveiller les tensions, courants et températures de l’amplificateur de puissance pour maintenir le composant dans un état de fonctionnement idéal.Caractéristiques
- Huit CNA à résolution de 12 bits
- Deux CAN de détection de courant et 1 CAN de tension
- plage Vout (-7 V à 0 V ou 0 V à +7 V)
- Capteur de température intégré
- Interface de contrôle (I2C et I3C)
- Boîtier VQFN-32 (5 mm x 5 mm2)
- puce de polarisation et de contrôle vers amplificateurs de puissance Doherty de deux canaux de transmission (Tx)
- plage de sortie positive et négative pour LDMOS et GaN PAs
- commutateurs de verrouillage et tampons intégrés pour un fonctionnement TDD rapide
- CAN 60 V intégré pour mesures de courant et de tension PA
- Capteur de température et interfaces série rapides I3C et I2C
Applications
- Stations de base
- Petites cellules
- Équipements MIMO massifs pour la 5 G
- Systèmes d’antennes distribuées (DAS)
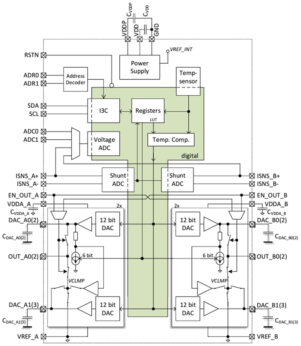
Schéma fonctionnel
Publié le: 2023-10-10
| Mis à jour le: 2023-11-01
