Infineon Technologies MMIC au silicium-germanium BGT24Mxx Infineon
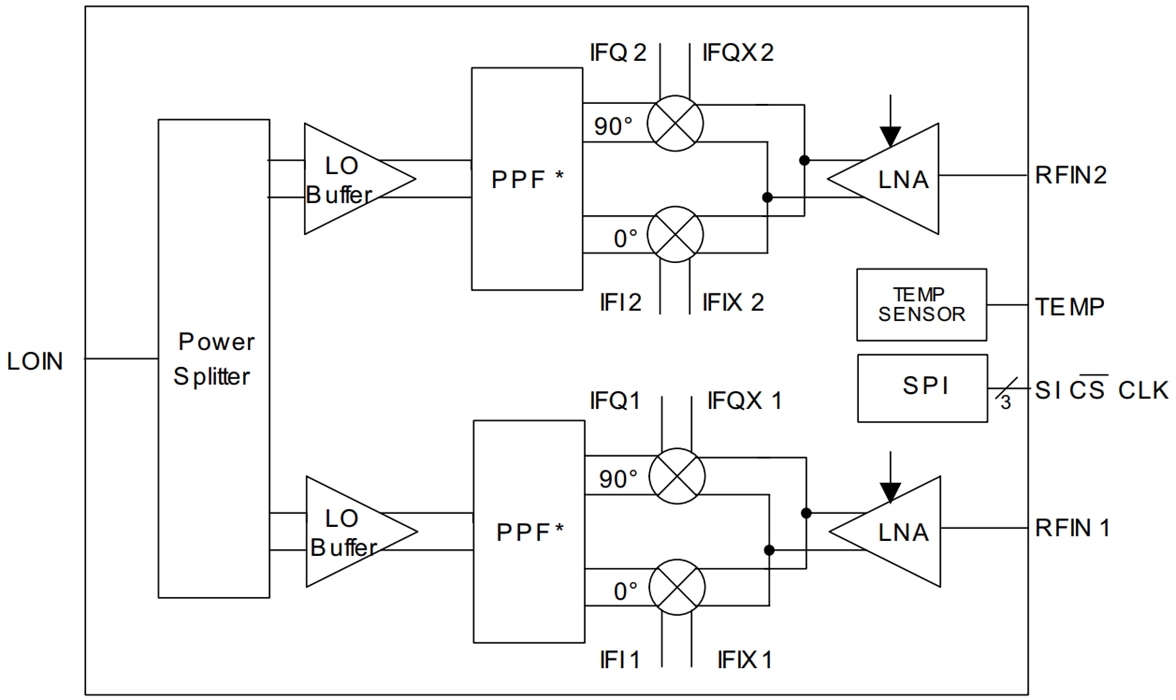
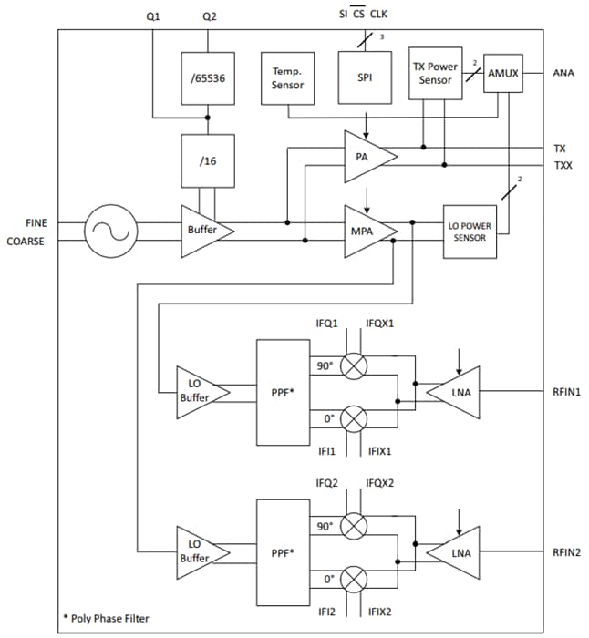
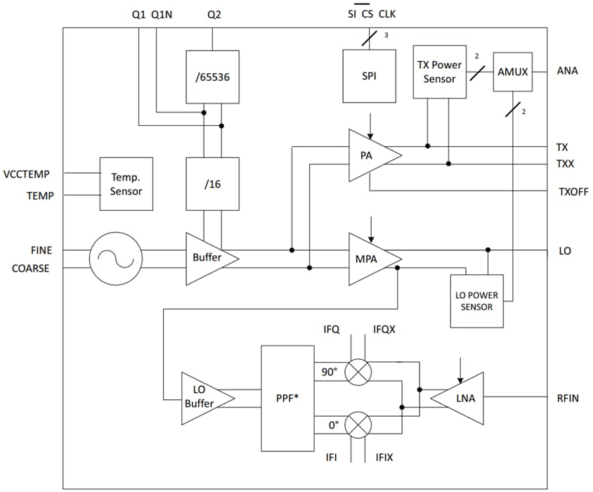
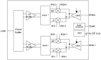
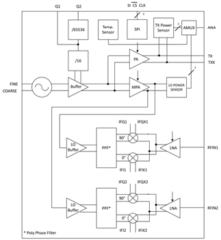
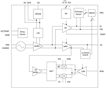
Les MMIC au silicium-germanium BGT24Mxx Infineon sont les émetteurs-récepteurs sur la bande radar ISM à 24 GHz présentant la meilleure intégration sur le marché actuel. Ils permettent d'économiser 30 % d'espace sur carte par rapport aux modèles conventionnels. Infineon propose 3 différents composants : le BGT24MTR11, qui associe un canal d'émission et un canal de réception, le BGT24MTR12, qui associe un canal d'émission et deux canaux de réception, et le BGT24MR2, une puce contenant deux canaux de réception qui peuvent être combinés dans les deux jeux de puces. Un filtre RC en polyphasé (PPF) est utilisé pour la génération de phases en quadrature LO. Le circuit est fabriqué à l'aide d'une technologie SiGe:C 0,18 μm offrant une fréquence de coupure de 200 GHz. Chaque appareil est livré dans un boîtier VQFN à 32 broches sans plomb, conforme à la norme RoHS.Infineon offers 3 different components, the BGT24MTR11 which combines one Transmit- and one Receive channel, the BGT24MTR12 which comprises one Transmit- and 2 Receive channels, and the BGT24MR2, a chip with 2 Receive channels, combinable with both chipsets. An RC polyphase filter (PPF) is used for LO quadrature phase generation. The circuit is manufactured in a 0.18μm SiGe:C technology offering a cutoff frequency of 200GHz. Each device is packaged in a 32 pin leadless RoHs compliant VQFN package.
Caractéristiques
- 24GHz ISM band transceiver MMIC
- BGT24MTR11 - one transmit, one receive channel
- BGT24MTR12 - one transmit, two receive channels
- BGT24MR2 - two receive channels
- Gilbert based homodyne quadrature receiver (dual for BGT24MR2)
- Low noise figure NFSSB
- BGT24MTR11, BGT24MTR12 - 12dB
- BGT24MR2 - 11db
- 26dB High conversion gain
- -12dBm High 1dB input compression point
- Single supply voltage 3.3V
- Low power consumption
- BGT24MTR11, BGT24MTR12 - 500mW
- BGR24MTR2 - 300mW
- 200GHz bipolar SiGe:C technology b7hf200
- Fully ESD protected device
- VQFN-32-9 leadless plastic package incl . LTI feature
- Pb-free (RoHS compliant) package
- Power Supply
- Via Micro-USB connector in USB device mode
- Via external power supply 8V to 36V
- Via RTC backup battery
Applications
- Police speed meters
- Street lighting projects
- Intelligent door openers
- Tank level meters
- Motion detectors
- Intruder alarms
Vidéos
Publié le: 2015-03-04
| Mis à jour le: 2024-06-13
