Infineon Technologies 2ED210x Low-Current 650V Half-Bridge Gate Drivers
Infineon Technologies 2ED210x Low-Current 650V Half-Bridge Gate Drivers offer an integrated bootstrap diode (BSD) and silicon-on-insulator (SOI) technology in a DSO-8 or DSO-14 package. The high-voltage, level-shift SOI technology in these 0.7A drivers provides robustness against negative transient voltage spikes and lowers level-shift power losses to minimize device-switching power dissipation. The advanced process enables monolithic high-voltage and low-voltage circuitry construction with technology-enhanced benefits. Infineon Technologies 2ED210x Low-Current 650V Half-Bridge Gate Drivers feature excellent ruggedness and noise immunity against negative transient voltages on the VS pin.Features
- Up to +650V operating voltage (VS node)
- 100V negative VS transient immunity
- Integrated ultra-fast, low-resistance BSD lowers BOM costs
- Floating channel designed for bootstrap operation
- 25V maximum supply voltage
- Independent undervoltage lockout (UVLO) for both channels
- 200ns propagation delay
- HIN, LIN logic input
- Logic operational up to -11V on VS pin
- Negative voltage tolerance on inputs of –5V
- Floating channel can be used to drive N-channel MOSFET, SiC MOSFET, or IGBT in high-side configuration
Applications
- Motor control and drives
- Light electric vehicles (LEV)
- EV charging
- Battery formation
- Multicopters and drones
- Switched mode power supplies (SMPS)
- Uninterruptible power supplies (UPS)
- Power tools
- Service robots
- Home appliances
- LED lighting
Videos
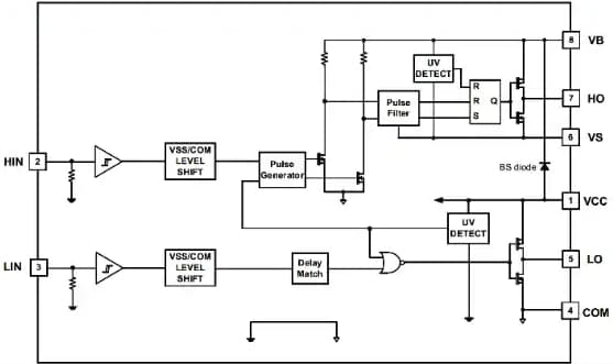
Block Diagram
Typical Application
Additional Resources
- Advantages of Infineon HVICs Based on SOI Technology
- HV Floating MOS-Gate Driver ICs
- IGBT Characteristics
- Gate Drive Characteristics and Requirements for HEXFET Power MOSFETs
- Use Gate Charge to Design the Gate Drive Circuit for Power MOSFETs and IGBTs
- EiceDRIVER IC Obtaining Information About Junction Temperature
- EiceDRIVER External Booster for Driver IC
- Using Monolithic High Voltage Gate Drivers
- Managing Transients in Control IC Driven Power Stages
- Using Standard Control ICs to Generate Negative Gate Bias for MOSFETs and IGBTs
- Infineon Power and Sensing Selection Guide
Publié le: 2019-12-03
| Mis à jour le: 2024-02-12
