Infineon Technologies Pilotes côté haut et côté bas EiceDRIVER™ 1 200 V
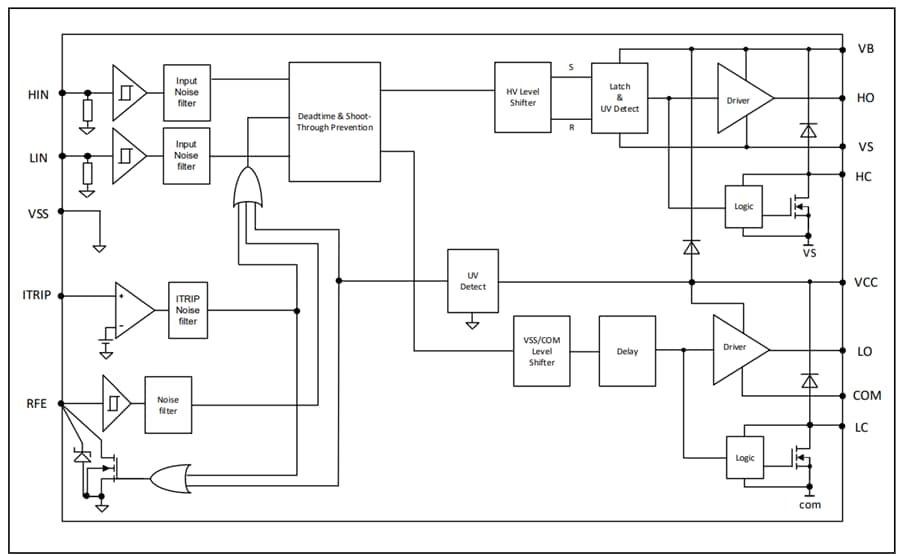
Les pilotes côté haut et côté bas EiceDRIVER™ de 1 200 V d’Infineon Technologies sont des commandes de grilles en demi-pont avec limitation active du courant de Miller et verrouillage en court-circuit. Ces commandes de grilles contrôlent les dispositifs d’alimentation MOSFET IGBT ou SiC avec une tension de blocage maximale de 1 200 V. Ces pilotes basés sur la technologie SOI offrent une excellente robustesse sur les tensions transitoires. La conception robuste du pilote de grille EiceDRIVER™ 1 200 V protège contre le verrouillage parasite sur toute la plage de tension et de température de fonctionnement. Ces pilotes conviennent aux solutions de commande et de contrôle de moteur des ventilateurs de plafond et variateur, à la climatisation, au chauffage et à la ventilation (HVAC), ainsi qu’aux commandes et aux entraînements industriels à moteur et aux pompes à chaleur résidentielles.Caractéristiques
- Technologie unique de silicium sur isolant (SOI) en couche mince
- Canal flottant conçu pour un fonctionnement en mode d'amorçage
- Tension d'amorçage maximale de 1 225 V (nœud VB)
- Tensions de fonctionnement jusqu'à 1 200 V (nœud VS)
- Immunité de tension transitoire et négative 100 V
- Avec impulsions répétitives de 700 ns
- Capacité de courant de sortie source/dissipateur de crête de 2,3 A/2,3 A
- Protection intégrée contre les surintensités ultra-rapide (OCP)
- Seuil de référence de haute précision ±5 %
- Détection de surintensité pour un arrêt de sortie inférieure à 1 µs
- Pince Miller active (AMC) intégrée avec une capacité de courant de dissipateur de 2 A
- Fonction de limitation de court-circuit intégrée (SCC)
- Diode d'amorçage intégrée ultra-rapide et à faible résistance
- Logique intégrée de prévention du temps mort et de courant traversant (2ED1324S12P)
- Activation, défaut et entrée RFE d'effacement de défaut programmable
- Fonctionnement logique jusqu'à -8 V sur la broche VS
- Verrouillage de sous-tension (UVLO) indépendant par canal
- Tension d’alimentation maximale de 25 VCC
- Terre de sortie (COM) et bloc logique (VSS) séparés
- Distance d’isolement/dégagement supérieur(e) à 5 mm
- Capacité DES HBM 2 kV
Caractéristiques techniques
- VS_OFFSET = 1 200 V maximum
- Io+ / Io- = 2,3 A/2,3 A de crête
- VCC = de 13 V à 20 V standard
- Retard de propagation = 500 ns standard
- Temps mort = 380 ns standard
Applications
- Solutions de contrôle et d'entraînement de moteurs de ventilateurs de plafond
- Climatisation, chauffage et ventilation (CVC)
- Commandes et entraînements de moteurs industriels
- Pompes à chaleur résidentielles
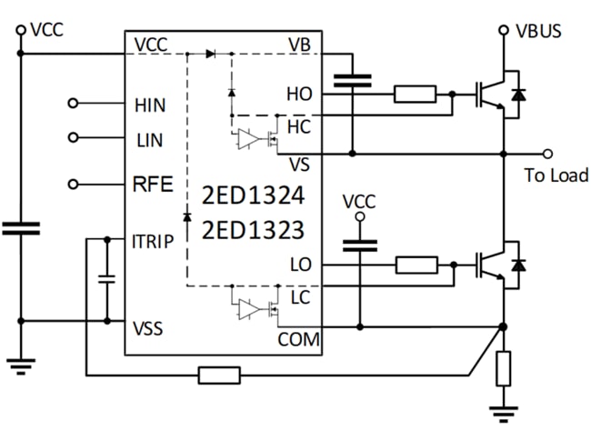
Schéma de circuit d’application standard
Schéma fonctionnel 2ED1324S12P
Notes d’application
- Gestion des transitoires dans les étages de puissance pilotés par CI de contrôle
- Conseil de conception - Utilisation de pilotes de grille haute tension monoblocs
- Pilotes de grille MOS flottants HV
- Utiliser la charge de grille pour concevoir le circuit de commande de grille pour les MOSFET et les IGBT de puissance
Ressource supplémentaire
Publié le: 2023-05-16
| Mis à jour le: 2024-12-06
