FTDI Chip FT4232HA automobile USB haut débit vers UART/MPSSE
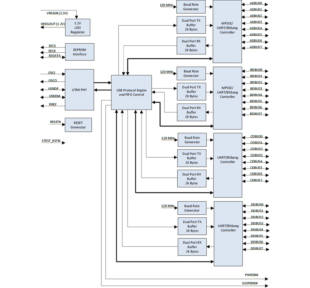
Le FT4232HA automobile haut débit USB vers UART/MPSSE de FTDI Chip est une solution clé en main pour ajouter une prise en charge USB haut débit à une conception cible. Le FT4232HA dispose de quatre interfaces configurables indépendantes. Deux de ces interfaces peuvent être configurées en mode UART, JTAG, SPI, I2C ou Bit-Bang, à l'aide d'une MPSSE avec des générateurs de débit en bauds indépendants. Les deux interfaces restantes peuvent être configurées comme UART ou Bit-Bang. Le FT4232HA est homologué AEC de classe 2 avec une plage de température de fonctionnement étendue de -40 °C à +105 ºC.Le FTDI FT4232HA automobile haut débit USB vers UART/MPSSE de FTDI Chip est logée dans un boîtier QFN-64 compact et il est sans plomb et conforme à la directive RoHS.
Caractéristiques
- Ports USB à puce unique vers quatre ports série avec une variété de configurations
- Le protocole USB est traité sur la puce sans programmation de micrologiciel spécifique USB requise
- Compatible USB 2.0 haute vitesse (480 Mbits/seconde) et pleine vitesse (12 Mbits/seconde)
- Deux moteurs série synchrones multi-protocoles (MPSSE) sur les canaux A et B pour simplifier la conception de protocoles série synchrones (USB vers JTAG, I2C, SPI ou Bit-Bang)
- Débit en bauds indépendant
- Débit de transfert de données UART RS232/RS422/RS485 jusqu'à 12 Mbaud (débit de données RS232 limité par un décalage de niveau externe).
- Les pilotes de ports Com virtuels (VCP) et directs (D2XX) exempts de redevances de FTDI éliminent le besoin de développement de pilotes USB dans la plupart des cas.
- Des indicateurs TX/RX de trafic optionnels peuvent être ajoutés avec des LED et un décalage 74HC595 externe
- Tampon de réception réglable
- Prise en charge des conditions de suspension et de reprise USB via les broches PWREN#, SUSPEND# et RI#
- Style FTDI FT232R/FT-X, option d'interface UART série asynchrone avec verrouillage matériel complet et signaux d'interface de modem
- L'interface UART prend en charge les données 7/8 bits, 1/2 bits d'arrêt et Impair/Pair/Marque/Espace/Pas de parité
- La transmission automatique permet de contrôler les applications série RS485 à l'aide de la broche TXDEN via externe
- Matériel pleinement assisté ou logiciel X-On / X-Off
- Le mode de configuration opérationnelle et les chaînes de description USB sont configurables en EEPROM externe sur l'interface USB
- Faible puissance de fonctionnement et de suspension USB
- Force d'entraînement E/S configurable (4 mA, 8 mA, 12 mA ou 16 mA) et vitesse de balayage.
- Prend en charge les configurations USB alimentées par bus, auto-alimentées et haute puissance par bus
- Compatible contrôleur hôte UHCI/OHCI/EHCI/xHCI
- Mode de transfert de données de masse USB (paquets de 512 octets en mode haut débit)
- Les DLL Windows dédiés sont disponibles pour les applications USB vers SPI et USB vers I2C
- Plage de tension de fonctionnement d'alimentation unique +3,3 V
- Interfaçage E/S +3,3 V (tolérance +5 V)
- La conception hautement intégrée comprend un régulateur LDO +1,2 V pour VCORE, une fonction POR intégrée et un multiplicateur d'horloge sur puce PLL (de 12 MHz à 480 MHz)
- Plage de température de fonctionnement étendue de -40 °C à +105 °C de classe 2 automobile
- Protection ESD pour E/S FT4232HA
- Modèle du corps humain (HBM) : ±2 kV
- Mode machine (MM) : ±200 V
- Modèle de dispositif de charge (CDM) : ±500 V
- Sans verrouillage
- Boîtier QFN-64 compact
- Sans plomb et conforme à la directive RoHS
Applications
- Automobile
- USB mono-puce vers interfaces UART (RS232, RS422 ou RS485) quatre canaux ou Bit-Bang (transmission de données par logiciel)
- USB mono-puce vers 2±canaux JTAG plus 2
- USB mono-puce vers 1 canal JTAG plus 3
- USB mono-puce vers 1 canal SPI plus 3
- USB mono-puce vers 2 canaux SPI plus 2
- USB mono-puce vers 2 canaux Bit-Bang plus 2
- USB mono-puce vers 1 canal SPI, plus 1 canal JTAG plus 2 UART
- USB mono-puce vers 2 canaux I2C plus 2
- Mise à niveau des conceptions périphériques existantes vers USB
- Produits USB évolutifs sur site
- Câbles et interfaces de transfert de données USB pour téléphone cellulaire et sans fil
- Interfaçage de conceptions basées sur MCU, PLD et FPGA vers USB
- Transfert de données de PDA vers USB
- Lecteurs de cartes intelligentes USB
- Instrumentation USB
- Contrôle industriel USB
- Interfaces de lecteur multimédia USB
- Périphériques de lecture et écriture de cartes FLASH USB
- Interface USB du boîtier adaptateur
- Interface d'appareil photo numérique USB
Schéma fonctionnel
Profil de boîtier
Publié le: 2022-05-03
| Mis à jour le: 2023-05-30
