Espressif Systems Modules IEEE 802.15.4 et BLE ESP32-H2-MINI-1x
Les modules IEEE 802.15.4 et BLE ESP32-H2-MINI-1 d’Espressif Systems sont des modules combinés Bluetooth® basse consommation et IEEE 802.15.4 puissants et génériques disposant d’un riche ensemble de périphériques. L'ESP32-H est adapté à la construction d’applications IdO avec des exigences élevées en matière de consommation d’énergie.The Espressif Systems ESP32-H2-MINI-1x Module is based on the ESP32-H2 System-on-Chip (SoC), a 32-bit RISC-V single-core CPU that operates at up to 96MHz. The CPU of the ESP32-H2 can be powered off to make use of the low-power coprocessor to constantly monitor the peripherals for changes or crossing of thresholds. The ESP32-H2-MINI-1x integrates I2C, I2S, SPI, UART, ADC, LED PWM, ETM, GDMA, PCNT, PARLIO, RMT, TWAI®, MCPWM, USB Serial/JTAG, temperature sensor, general-purpose timers, system timer, and a watchdog timer, as well as up to 19 GPIOs.
Le module ESP32-H2-MINI-1x est basé sur le système sur puce (SoC) ESP32-H2, une UCT/CPU monocœur RISC-V 32 bits qui fonctionne jusqu’à 96 MHz. L'UCT/CPU de l'ESP32-H2 peut être éteint pour utiliser le coprocesseur à faible puissance, afin de surveiller en permanence les périphériques pendant les modifications ou franchissement des seuils. L'ESP32-H2 intègre I2C, I2S, SPI, UART, CAN, MLI LED, ETM, GDMA, PCNT, PARLIO, RMT, TWAI, MCPWM, série USB/JTAG, un capteur de température, des minuteurs à usage général, un minuteur système et un minuteur Watchdog ainsi que jusqu’à 19 GPIO.
Le module ESP32-H2-MINI-1x compact est compatible broche-à-broche avec les modules ESP32-C3-MINI et ESP32-C6-MINI. L'ESP32-H2-MINI-1x peut être utilisé pour construire des dispositifs finaux Thread ainsi que des routeurs de bordure Thread et des ponts Matter en le combinant avec un SoC Wi-Fi® ESP.
Caractéristiques
- Tension de fonctionnement de 3,0 à 3,6 V
- UCT/CPU et mémoire sur puce
- ESP32-H2 intégré, microprocesseur LX7 32 bits monocœur RISC-V, jusqu’à 96 MHz
- ROM de 128 ko
- SRAM de 320 ko
- Mémoire LP de 4 ko
- Mémoire flash en boîtier de 2 ou 4 Mo
- Bluetooth
- Bluetooth basse consommation (certifié Bluetooth 3)
- Maillage Bluetooth
- Bluetooth basse consommation longue portée (PHY codé, 125 et 500 kbit/s)
- Bluetooth basse consommation haut débit (2 Mbit/s)
- Extensions publicitaires Bluetooth basse consommation et plusieurs ensembles publicitaires
- Diffuseur simultané, observateur, périphérique et central
- Connexions multiples
- Contrôle d'alimentation LE
- IEEE 802.15.4
- Conforme à la norme IEEE 802.15.4-2015
- Prend en charge un débit de données de 250 kbit/s dans la bande 4 GHz et OQPSK PHY
- Prend en charge Thread 3
- Prend en charge Zigbee 3.0
- Prend en charge Matter
- Prend en charge d’autres protocoles de couche application (HomeKit, MQTT, etc.)
- Périphériques
- GPIO, I2C, I2S, SPI, UART, CAN, MLI LED, GDMA, ETM, PCNT, PARLIO, RMT, TWAI®, MCPWM, série USB/JTAG, capteur de température, minuteurs à usage général, minuteur système, minuteur Watchdog
- Composants intégrés sur module
- Oscillateur à quartz de 32 MHz
- Options d'antenne :
- Antenne de circuit imprimé embarquée (ESP32-H2-MINI-1)
- Antenne externe via un connecteur (ESP32-H2-MINI-1U)
- Dimensions : 13,2 × 16,6 × 2,4 mm
Applications
- Domotique
- Automatisation industrielle
- Santé
- Produits électroniques grand public
- Agriculture intelligente
- Vente au détail et restauration
- Concentrateurs de capteurs IdO génériques à faible puissance
- Enregistreurs de données IdO génériques à faible puissance
Vidéos
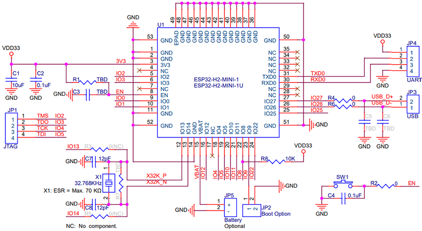
Schéma fonctionnel
Peripheral Schematic
