Monolithic Power Systems (MPS) MPM3612-33 Power Module Converters

Monolithic Power Systems (MPS) MPM3612-33 Power Module Converters are synchronous, rectified, step-down switch-mode converters with built-in internal power MOSFETs and high light-load efficiency. These converters feature 5µA low Quiescent current and 3.3V fixed output voltage. The MPM3612-33 converters also feature a 1.25MHz fixed switching frequency during Continuous Conduction Mode (CCM). These converters provide a compact solution that achieves 1A of continuous output current with excellent load and line regulation across a wide input supply range. Typical applications include Internet-of-Things (IoT) devices, home automation, home security, single-cell or multi-cell Li-Ion battery systems, multi-cell dry battery systems, and server power.

The MPM3612-33 power module converters offer an On Time (tON) extension to support large duty cycles and Power-Save Mode (PSM). These power module converters support protection features such as Over-Current Protection (OCP), Over-Voltage Protection (OVP), and thermal shutdown. The MPM3612-33 power module converters are available in an LGA-10 package with 3mm x 3mm x 2mm dimensions.

Features

  • On-Time (tON) extension to support large duty cycles
  • Wide 3V to 22V operating input voltage (VIN) range
  • 5μA low Quiescent current (IQ)
  • 1A load current
  • Power Good (PG) indication
  • Enable (EN) shutdown output discharge
  • Over-Current Protection (OCP), Over-Voltage Protection (OVP), and hiccup mode
  • Adjustable output voltage (VOUT)
  • High efficiency at 100μA to 1A Load when VIN is between 4V and 22V
  • Power-Save Mode (PSM)
  • 1.25MHz Fixed Switching Frequency (fSW) during Continuous Conduction Mode (CCM)
  • Available in an LGA (3mm x 3mm x 2mm) package

Applications

  • Internet-of-Things (IoT) devices
  • Home automation
  • Home security
  • Single-cell or multi-cell Li-Ion battery systems
  • Multi-cell dry battery systems
  • Sever power

Typical application Circuit Diagram

Application Circuit Diagram - Monolithic Power Systems (MPS) MPM3612-33 Power Module Converters

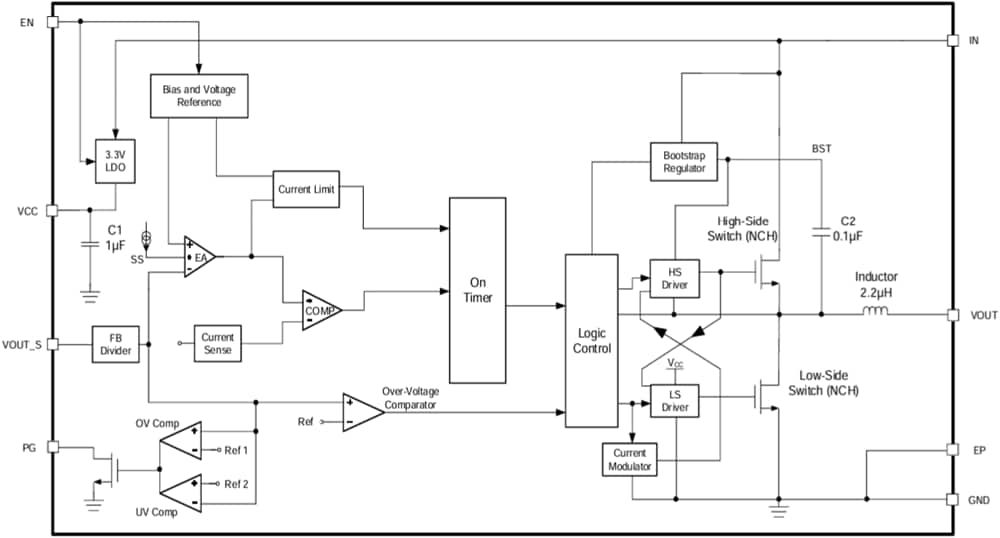
Functional Block Diagram

Block Diagram - Monolithic Power Systems (MPS) MPM3612-33 Power Module Converters
Publié le: 2024-06-10 | Mis à jour le: 2024-06-25