Diodes Incorporated PT7M3808 Microprocessor Supervisory Circuits
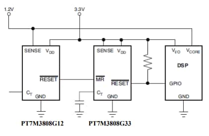
Diodes Incorporated PT7M3808 Microprocessor Supervisory Circuits monitor system voltage from 0.4V to 5V. This voltage is adjustable by asserting an open-drain RESET signal when the Manual Reset (MR) pin drops to a logic low. The RESET output remains low for the user-adjustable delay time after the SENSE voltage, and MR returns above the thresholds.The Diodes Incorporated PT7M3808 supervisory circuits feature a power-on reset generator with adjustable delay time, very low quiescent current, and high threshold accuracy. Typical applications include desktop computers, portable/battery-powered products, and Digital Signal Processors (DSP).
Features
- Power-on reset generator with an adjustable delay time of 1.25ms to 10s
- 2.8µA (typical) very low quiescent current
- 0.5% (typical) high threshold accuracy
- Fixed threshold voltages for standard voltage rails from 0.9V to 5V
- Adjustable voltage down to 0.4V is available
- Manual Reset (MR) input
- Open-drain RESET output
- -40°C to +125°C temperature range
- TDFN 2mm x 2mm 6L and SOT23-6L package
Applications
- DSP or MCU applications capacitor
- Notebook / desktop computers
- Hand-held devices with battery-powered applications
- Portable / battery-powered products
- Field Programmable Gate Array (FPGA) applications
- Application Specific Integrated Circuit (ASIC) applications
Block Diagram
Typical Application Circuit
Publié le: 2018-04-17
| Mis à jour le: 2022-09-18
