Diodes Incorporated LM2904 Differential Comparators
Diodes Incorporated LM2904 Operational Amplifiers offer low power supply current drain independent of the magnitude of the power supply voltage. These general purpose Op Amps are designed to operate from single power rails over a wide range of voltages. However, operation from split power supplies is also possible. These devices feature an extended -40°C to +125°C temperature range. This makes them suitable for higher ambient temperature industrial systems. Diodes Incorporated LM2904 Op Amps are available in MSOP-8 and TSSOP-8 packages, with industry-standard pin-outs. All use green mold compound as standard and are RoHS compliant.Features
- -40°C to +125°C extended industrial temperature range
- Wide 3V to 36V power supply range
- Low supply current drain
- Low input bias current/input offset current
- 100dB DC voltage gain
- 700KHz wide bandwidth (unity gain)
- Internally compensated with unity gain
- Differential input voltage range equal to the power supply voltage
- 0V to Vcc - 1.5V output voltage swing
- Available in industry-standard TSSOP-8 and MSOP-8 package options
- Totally lead-free and fully RoHS compliant
- Halogen and antimony free
Applications
- Motor control
- Instrument system
- Switch-mode power supply
- Industrial process control
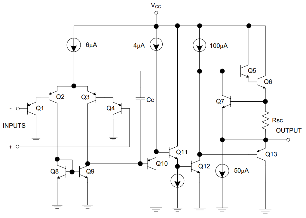
Functional Block Diagram
Publié le: 2016-11-10
| Mis à jour le: 2022-03-11
