Diodes Incorporated Générateur d'horloge à 19 sorties PI6CG330440
Générateur d'horloge à 19 sorties PI6CG330440 de Diodes Incorporated avec un générateur d'horloge à très faible gigue qui satisfait les exigences d'horloge PCIe 1.0/2.0/3.0/4.0/5.0. Ce générateur d'horloge prend une entrée de référence pour générer des sorties de 25 MHz et 100 MHz. Le composant fonctionne à 3,3 V de tension d'alimentation et prend en charge la norme CK440Q d'Intel. Ce générateur d'horloge dispose d'une terminaison sur puce qui peut économiser 80 résistances externes et simplifier la disposition.Caractéristiques
- Prend en charge la norme Intel CK440Q
- Tension d'alimentation : 3,3 V
- Quartz 25 MHz ou une entrée d'un XO/TCXO/OCXO pour répondre aux exigences de PPM du cahier des charges client
- 19 paires de sortie d'horloge différentielle à 1,4 V différentielle dans une charge de test conforme PCI express (PCIe*)
- 7 sorties 100 MHz dédiées
- 3 sorties 25 MHz dédiées
- 9 sorties sélectionnables capables de piloter 25 MHz ou 100 MHz
- Pilotes différentiels 85 Ω
- SSC programmable sur le 100 MHz
- Configurations programmables SMBus avec plusieurs adresses SMBus
- Sélection de deux adresses à trois niveaux (9 adresses SMBus)
- Contrôle OE compatible PCIe sur 7 broches et contrôle de décalage/charge à 3 fils sur toutes les sorties
- Gigue très faible de 0,08 ps sorties gigue de phase efficace après fonction de transfert PCIe 5.0
- Broches dédiées à l'horloge d'entrée et de sortie du temps de la plateforme (PFT_IN et PFT_OUT)
- Totalement sans plomb et conforme à la directive RoHS
- Composant « vert » sans halogène ni antimoine
- Boîtier 100 contacts, sans plomb et vert UQFN (ZUD) 8 mm x 8 mm
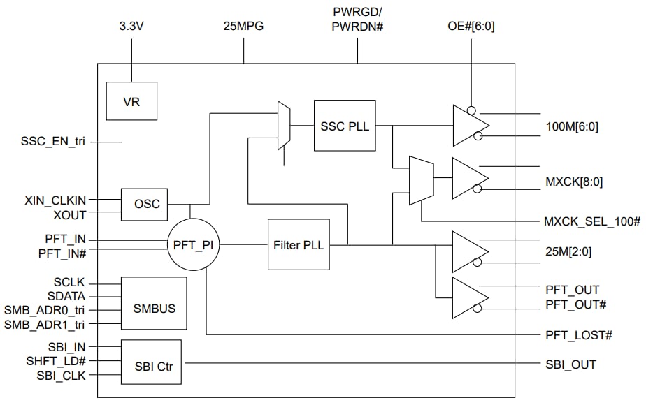
Schéma fonctionnel
Publié le: 2022-03-22
| Mis à jour le: 2022-05-25
