Diodes Incorporated Commutateurs de charge intelligents monocanal DML3017LDC
Les commutateurs de charge intelligents monocanal DML3017LDC deDiodes Incorporated fournissent une solution compacte et peu encombrante pour une commutation efficace des domaines d'alimentation avec limitation du courant d'appel grâce à un démarrage progressif. De plus, afin d'intégrer des fonctionnalités de contrôle avec une résistance à l'état passant ultra-faible, ce dispositif assure la protection et la surveillance du système grâce à une protection contre les défauts et à une signalisation de bonne alimentation.Le commutateur de charge intelligent monocanal DML3017LDC de Diodes Inc. est une solution économique, idéale pour la gestion de l’alimentation et les applications échangeables à chaud qui nécessitent une consommation à faible puissance dans un encombrement réduit.
Caractéristiques
- Contrôleur avancé avec pompe de charge
- MOSFET à canal N intégré avec RON ultra-faible
- Plage de tension d'entrée de 0,5 V à 20 V
- Démarrage progressif via une vitesse de balayage contrôlée
- Contrôle de la vitesse de balayage réglable
- Signal de bonne alimentation
- Arrêt thermique
- Verrouillage de sous-tension VCC
- Protection contre les courts-circuits
- Courant de veille extrêmement faible
- Purge de charge (décharge rapide)
- Totalement sans plomb et conforme à la directive RoHS
- Dispositif « vert » sans halogène ni antimoine
- Qualification AEC-Q100/101/104/200, compatibilité PHPP et fabrication dans des installations certifiées IATF 16949
Applications
- Infoloisir
- Modules de contrôle de carrosserie
- Groupes d’instruments
- Système d’aide à la conduite (ADAS)
Caractéristiques techniques
- Boîtier V-DFN3030-12
- Le matériau d’emballage est en plastique moulé, composé à moulage « vert », classification d’inflammabilité UL 94V-0
- Niveau de sensibilité à l'humidité : 1 selon la norme J-STD-020
- Les bornes sont un étain mat sur conducteur en cuivre conformément à MIL-STD-202, méthode 208
- Poids approximatif de 0,001 gramme
Style de boîtier
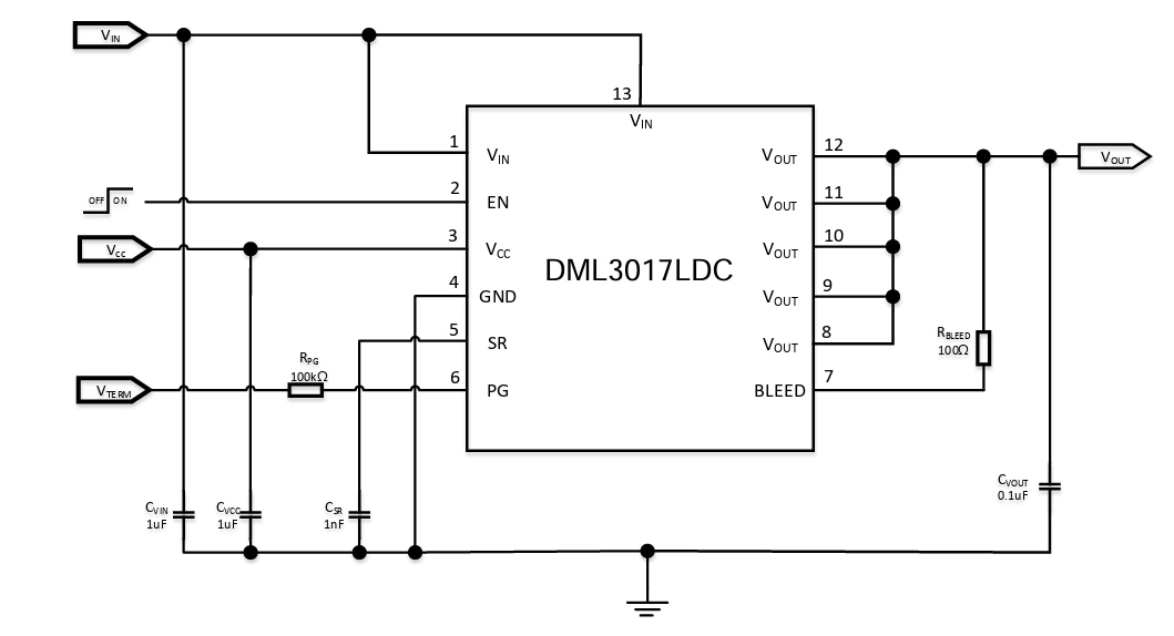
Circuit d'application standard
Fonction Schéma fonctionnel
Fiches techniques
Publié le: 2025-10-10
| Mis à jour le: 2025-11-09
