Diodes Incorporated Contrôleur de redressement synchrone APR3401
Le contrôleur de redressement synchrone APR3401 de Diodes Incorporated est un pilote MOSFET côté secondaire pour le redressement synchrone en fonctionnement DCM/QR/CCM. Le redressement synchrone réduit la dissipation d'énergie du redresseur côté secondaire et fournit une solution à hautes performances. En détectant la tension grille-source du MOSFET primaire, l'APR3401 en boîtier SOT26 peut émettre le signal de pilotage idéal avec moins de composants externes.Caractéristiques
- Redressement synchrone pour Flyback en fonctionnement DCM/QR/CCM
- Élimine les interférences de l'anneau résonnant
- Peu de composants externes
- Boîtier SOT26
- Niveau de sensibilité à l’humidité (MSL) 1 selon JESD22-A113
- Entièrement sans plomb et conforme à la directive RoHS
- Composant « vert » sans halogène ni antimoine
Applications
- Adaptateurs/chargeurs pour téléphones cellulaires/sans fil
- Modems ADSL
- MP3
- Autres appareils portables
Caractéristiques techniques
- Plage de tension d'alimentation de fonctionnement de 0 V à 40 V
- Courant de démarrage de la tension d'alimentation standard de 150 µA
- Courant de fonctionnement de la tension d'alimentation standard de 190 µA
- Tension de régulation de broche VDD standard de 9 V
- Commande de grille minimum de 1,6 µs à 2,4 µs sur la plage de temps
- Seuil de grille
- Plage d'allumage de 0 V à 1 V
- Plage d'arrêt de -23 mV à -7 mV
- Plage de température ambiante de -40 °C à +85 °C
- Fils étamés à finition mate, soudables selon JESD22-B102
Circuit d'application standard
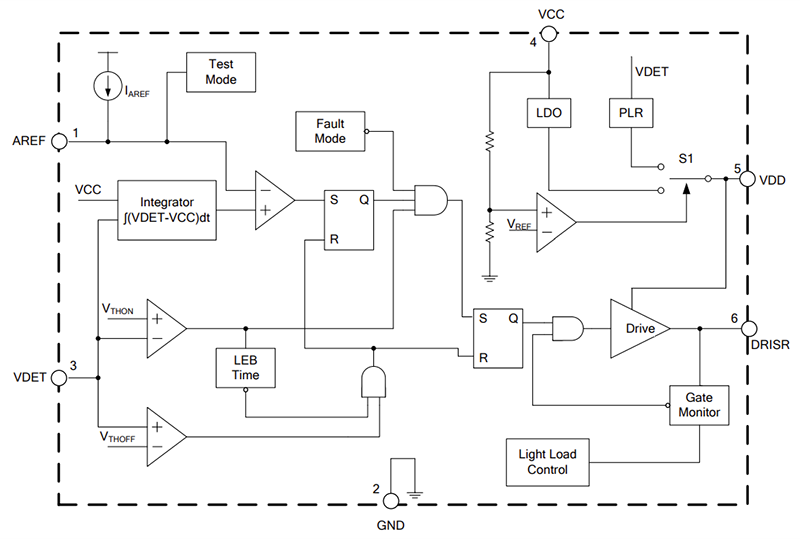
Schéma fonctionnel
Ressources supplémentaires
Publié le: 2023-08-01
| Mis à jour le: 2023-08-16
