Diodes Incorporated Contrôleur de redressement synchrone APR340
Le contrôleur de redressement synchrone côté secondaire APR340 de Diodes Incorporated est un pilote MOSFET côté secondaire pour le redressement synchrone en fonctionnement DCM. Le redressement synchrone peut réduire efficacement la dissipation de puissance du redresseur côté secondaire et fournir une solution haute performance. En détectant une tension grille-source MOSFET primaire, l'APR340 peut produire un signal de pilote idéal avec moins de composants externes. L'APR340 de Diodes Incorporated est disponibles en boîtier SOT26.Caractéristiques
- Rectification synchrone pour fonctionnement DCM flyback
- Élimine les interférences d'anneau de résonance
- Nombre très restreint de composants externes
- Sans plomb et conforme à la directive RoHS
- Dispositif « vert » sans halogène ni antimoine
Applications
- Adaptateurs/chargeurs pour téléphones portables/sans fil, modems ADSL, MP3 et autres appareils portables
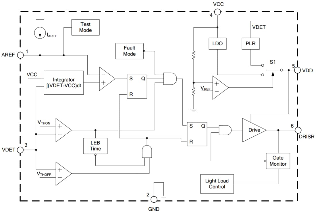
Schéma fonctionnel
Publié le: 2021-06-08
| Mis à jour le: 2022-03-11
