Diodes Incorporated Convertisseur Boost synchrone AP72250
Le convertisseur Boost synchrone AP72250 de Diodes Incorporated est conçu avec un courant de commutation de 4,7 A et nécessite une tension de démarrage d'entrée minimale de 1 V. Ce convertisseur fonctionne dans une large plage de tension d'entrée de 0,6 V à 5,5 V et offre une tension de sortie de 1,7 V à 5,5 V. Le convertisseur Boost AP72250 intègre entièrement un MOSFET de puissance côté haut de 20 mΩ et un MOSFET de puissance côté bas de 26 mΩ pour fournir une conversion CC-CC élévatrice à haut rendement. Ce composant est facile à utiliser en minimisant le nombre de composants externes grâce à son adoption du contrôle du mode courant de crête, lui permettant de gérer de larges rapports entrée-sortie. Le convertisseur AP72250 atteint des performances exceptionnelles dans les réponses transitoires de ligne et de charge et des transitions transparentes entre les modes boost et pass-through. Les applications standard comprennent les cellules d'alimentation basse tension, les dispositifs portables grand public, les supercondensateurs, les alimentations USB, les blocs d'alimentation et les équipements de mesure industriels.Caractéristiques
- Plage de tension d'entrée (VIN) de 0,6 V à 5,5 V
- Tension de démarrage d'entrée minimale de 1 V
- Tension de sortie (VOUT) de 1,7 V à 5,5 V
- Courant de commutation de 7 A
- Tension de référence 8 V ±1 %
- Mode de fonctionnement sélectionnable :
- Modulation de la fréquence d'impulsion (PFM)
- Mode ultrasonique (USM)
- Modulation de largeur d'impulsion forcée (FPWM)
- Faible courant de repos (PFM) de 20 μA
- Fréquence de commutation 900 kHz
- Rendement jusqu'à 89 % à charge légère de 5 mA
- Indicateur de bonne alimentation avec résistance pull-up interne de 5 mΩ
- Circuit de protection :
- Verrouillage de sous-tension (UVLO)
- Limite de courant de crête
- Limite de courant négative (vallée)
- Protection contre les courts-circuits de sortie (SCP)
- Arrêt thermique
- Sans plomb et entièrement conforme à la directive RoHS
- Sans halogènes ni antimoine - Dispositif « vert »
Applications
- Cellules de puissance basse tension
- Appareils portables grand public
- Stockages de charge de supercondensateur
- Alimentations USB
- Bancs de charge
- Équipement de mesure industriel
Circuit d'application
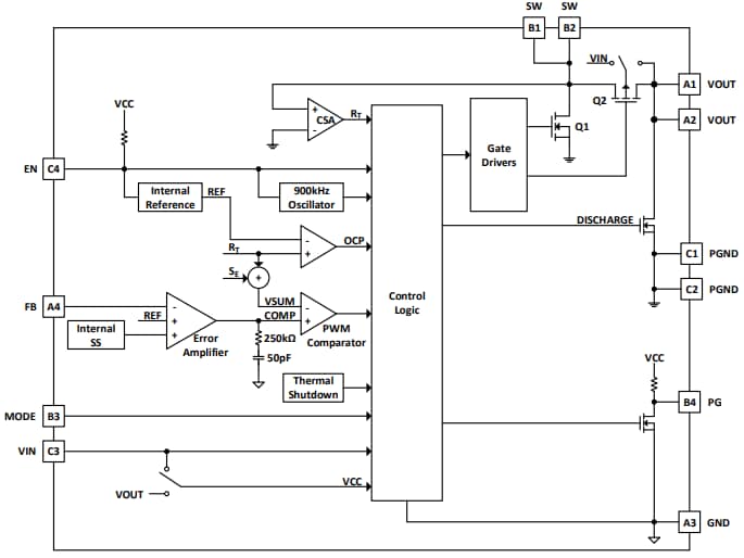
Schéma fonctionnel
Graphique des performances
Publié le: 2022-06-02
| Mis à jour le: 2022-07-26
