Diodes Incorporated Convertisseur Buck synchrone AP64060Q
Le convertisseur Buck synchrone AP64060Q de Diodes Incorporated intègre entièrement un MOSFET de puissance de 600 mΩ côté haut et de 300 mΩ côté bas pour fournir une conversion CC-CC d'abaissement à haut rendement. Ce convertisseur offre un courant de sortie continu de 600 mA et dispose d’une plage de tension d’entrée de 4,5 V à 40 V. Le convertisseur Buck synchrone AP64060Q présente une ondulation de sortie de moins 0,1 % à 12 V, 90μ, un faible courant de repos, une fréquence de commutation de 2 MHz et une circuiterie de protection. Ce convertisseur dispose également d'un spectre de fréquence (FSS) avec un vacillement de la fréquence de commutation de ±6 % et un seuil d'activation de précision pour ajuster le verrouillage de sous-tension (UVLO). Le convertisseur synchrone AP64060Q est idéal pour les applications automobiles, les compteurs électroniques, les appareils électroménagers, les petits appareils ménagers et les applications générales de point de charge.Le convertisseur Buck synchrone AP64060Q est optimisé pour la réduction du brouillage électromagnétique (EMI). Ce convertisseur dispose d'un système exclusif de pilote de grille pour résister à la sur-oscillation des nœud de commutation sans sacrifier les d'activation et de désactivation du MOSFET. Le convertisseur Buck synchrone AP64060Q est certifié AEC-Q100, conforme RoHS et est disponible en boîtier TSOT26.
Caractéristiques
- Certifié AEC-Q100 :
- Plage TA (températures de classe 1) de -40 °C à 125 °C
- Classification d’appareil HBM DES niveau 2
- Niveau de classification C5 des dispositifs CDM ESD
- Plage de tension d'entrée : 4,5 V à 40 V
- Courant de sortie continu de 600 mA
- Ondulation de sortie inférieure à 0,1 % à 12 V
- Faible courant de repos de 90 µA
- Fréquence de commutation de 2 MHz
- Prend en charge la modulation de fréquence d'impulsion (PFM)
- Totalement sans plomb
- Conception exclusive de pilote de grille pour une meilleure réduction des EMI
- Seuil d'activation de précision pour régler le verrouillage de sous-tension UVLO
- Conforme à la directive RoHS
- Sans Halogène ni antimoine
- Circuiterie de protection :
- Verrouillage en sous-tension
- Protection contre les surtensions en sortie (OVP)
- Limite de courant de crête cycle par cycle
- Arrêt thermique
Applications
- Alimentations distribuées à bus de puissance 5 V, 12 V et 24 V
- Gros et petit électroménager
- Alimentations FPGA, DSP et ASIC
- Points de charge universel
- Compteur intelligent
- Automobile
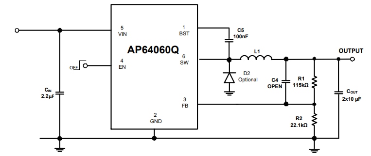
Schéma du circuit d’application
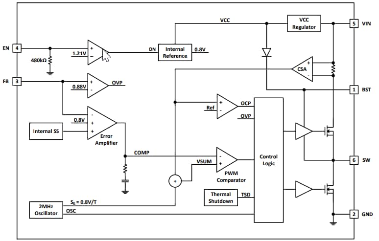
Schéma fonctionnel
Publié le: 2022-04-18
| Mis à jour le: 2025-08-21
