Diodes Incorporated Convertisseur Buck AP62800
Le convertisseur Buck AP62800 de Diodes Incorporated offre une large plage de tension d’entrée de 4,5 V à 17 V avec un courant 8 A. Le AP62800 intègre entièrement un MOSFET de puissance de 22 mΩ côté haut et un MOSFET de puissance de 10 mΩ côté bas pour permettre une conversion CC-CC d'abaissement à haut rendement. Le convertisseur est facilement utilisé en minimisant le nombre de composants externes via un contrôle à temps constant (COT) pour obtenir une réponse transitoire rapide, une stabilisation de boucle facile et une faible ondulation de tension de sortie.La conception du convertisseur Buck AP62800 de Diodes est optimisée pour la réduction du brouillage électromagnétique (EMI). Ce composant dispose d'un système exclusif de pilote de grille pour résister à la sur-oscillation de nœud de commutation sans sacrifier les temps d'activation et de désactivation du MOSFET, ce qui réduit le bruit EMI rayonné à haute fréquence causé par la commutation du MOSFET.
L'AP62800 est logé dans un boîtier V-QFN2030-12 (type A).
Caractéristiques
- 4,5 V à 17 V VIN
- Tension de sortie (VOUT) de 0,6 V à 7 V
- Courant de sortie continu 8 A
- Tension de référence : 0,6 V ± 1 %
- Courant de repos de 195 μA
- Fréquence de commutation sélectionnable de 400 kHz, 800 kHz ou 1,2 MHz
- Modes de fonctionnement sélectionnables
- Modulation de la fréquence d'impulsion (PFM)
- Mode ultrasonique (USM)
- Modulation de largeur d'impulsion (PWM)
- Durée de démarrage progressif programmable
- Conception exclusive de pilote de grille pour une meilleure réduction des EMI
- Indicateur de bonne alimentation avec résistance pull-up interne de 5 MΩ
- Seuil d'activation de précision pour régler le verrouillage de sous-tension UVLO
- Circuit de protection
- Verrouillage de sous-tension (UVLO)
- Limite de courant de creux cycle par cycle
- Arrêt thermique
- Totalement sans plomb et conforme à la directive RoHS
- Dispositif « vert » sans halogène ni antimoine
Applications
- Alimentations distribuées à bus de puissance 5 V et 12 V
- Téléviseurs et moniteurs
- Gros et petit électroménager
- Alimentations FPGA, DSP et ASIC
- Systèmes audio domestiques
- Systèmes réseau
- Consoles de jeux
- Produits électroniques grand public
- Point de charge à usage général
Circuit d’application standard
Graphiques de rendement par rapport au courant de sortie
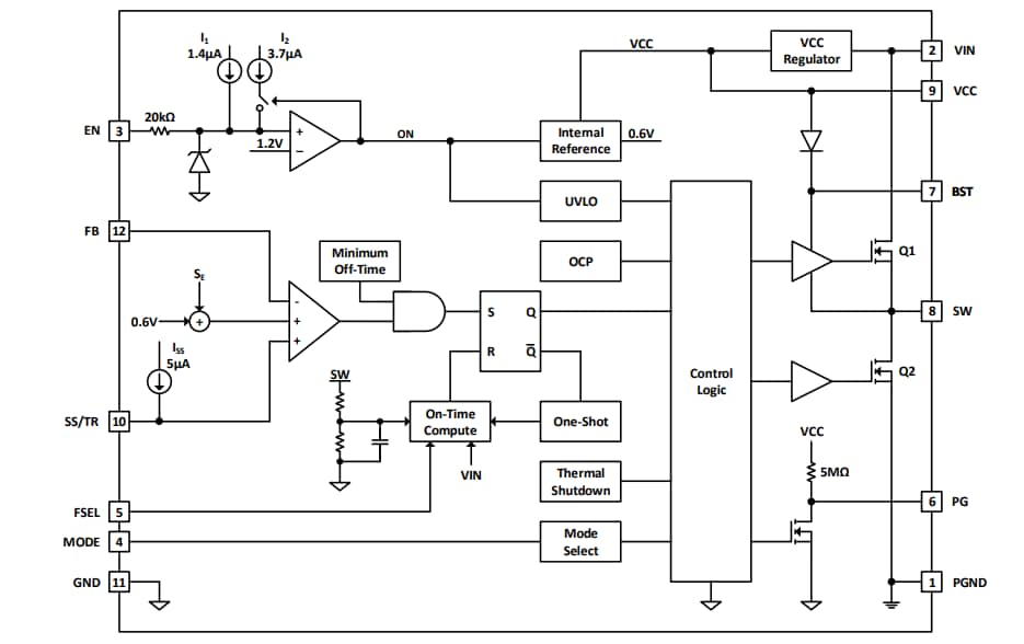
Schéma fonctionnel
Publié le: 2023-01-04
| Mis à jour le: 2024-02-28
