Diodes Incorporated Régulateur de tension de commutation AP61102
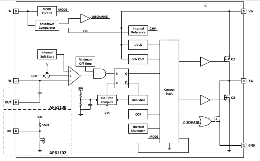
Le régulateur de tension à découpage AP61102 de Diodes Incorporated est un convertisseur Buck à faible courant de 1 A. Ce composant intègre entièrement un MOSFET de puissance côté haut de 110 mΩet un MOSFET de puissance côté bas de 80 m Ω pour fournir une conversion CC-CC abaisseuse à haute efficacité. Le régulateur de tension de commutation AP61102 fonctionne sur une plage de tension d’entrée de 2,3 V à 5,5 V. Ce régulateur de tension peut être utilisé en minimisant le nombre de composants externes pour obtenir une réponse transitoire rapide, une stabilisation de boucle facile et une faible ondulation de tension de sortie. Les applications comprennent les alimentations distribuées par bus de puissance 5 V, les petits appareils électroménagers, les FPGA, les DSP, les alimentations ASIC, les caméras vidéo réseau, les routeurs sans fil et l’électronique grand public.Caractéristiques
- Tension d’entrée de 2,3 V à 5,5 V (Vin)
- Tension de sortie de 0,6 V à 3,6 V (Vout)
- Courant de sortie continu 1 A
- Tension de référence : 0,6 V±2 %
- Faible courant de repos de 15 μA (modulation d’impulsion en fréquence)
- Fréquence de commutation de 2,2 MHz (Vin = 5 V et Vout = 1,8 V)
- Efficacité jusqu’à 89 % à faible charge de 5 mA
- Mode de fonctionnement programmable via EN
- Modulation d'impulsion en fréquence
- Modulation de largeur d'impulsion quelle que soit la charge de sortie
- Indicateur de bonne alimentation AP61102
- Circuit de protection
- Verrouillage de sous-tension (UVLO)
- Protection contre les surtensions (OVP) VIN
- Limite de courant de crête
- Limite d'intensité de creux
- Arrêt thermique
- Totalement sans plomb et conforme à la directive RoHS
- Composant « vert » sans halogène ni antimoine
Applications
- Alimentations distribuées à bus de puissance 5 V
- Petits appareils ménagers
- Alimentations FPGA, DSP et ASIC
- Caméras vidéo en réseau
- Routeurs sans fil
- Produits électroniques grand public
- Point de charge à usage général
Schéma fonctionnel
Circuit d’application standard
Publié le: 2020-07-17
| Mis à jour le: 2024-08-09
