Diodes Incorporated Convertisseur Buck synchrone AP61100
Le convertisseur Buck synchrone AP61100 de Diodes Incorporated est un convertisseur à faible courant de repos qui fonctionne sur une large plage de tensions d’entrée de 2,3 V à 5,5 V. Ce convertisseur intègre un MOSFET de puissance côté haut de 110 mΩ et un MOSFET de puissance côté bas de 80 mΩ pour fournir une conversion CC-CC abaissée à haut rendement. Le convertisseur AP61100 adopte un contrôle à temps constant (COT), atteignant une réponse transitoire rapide, une stabilisation de boucle facile et une faible ondulation de la tension de sortie. Ce convertisseur est disponible en boîtier SOT563. Les applications standard incluent les alimentations distribuées par bus de puissance à entrée de 5 V, le petit et le gros électroménager, les alimentations FPGA, DSP et ASIC, les caméras vidéo en réseau et les routeurs sans fil.Caractéristiques
- Intègre entièrement un MOSFET de puissance côté haut de 110 mΩ et un MOSFET de puissance côté bas de 80 mΩ
- Fournit une conversion CC-CC abaissée à haut rendement
- Dispose d'un contrôle à temps constant (COT) pour atteindre :
- une réponse transitoire rapide
- une stabilisation de boucle facile
- une faible ondulation de la tension de sortie
- Mode de fonctionnement programmable via EN
- Modulation de largeur d'impulsion (MLI)
- Modulation de largeur d'impulsion (MLI) quelle que soit la charge de sortie
- Indicateur de bonne alimentation AP61102
- Circuit de protection
- Verrouillage de sous-tension (UVLO)
- Protection contre les surtensions (OVP) VIN
- Limite de courant de crête
- Limite d'intensité de creux
- Arrêt thermique
Caractéristiques techniques
- Tension d'entrée de 2,3 V à 5,5 V
- Faible courant de repos (PFM) de 15 μA
- Puissance de sortie continue de 1 A
- Tension de sortie de 0,6 V à 3,6 V
- Tension de référence : 0,6 V±2 %
- Fréquence de commutation de 2,2 MHz (VIN= 5V et VOUT= 1,8V)
- Rendement jusqu’à 89 % à faible charge de 5 mA
Applications
- Alimentations distribuées à bus de puissance à entrée 5 V
- Gros et petit électroménager
- Alimentations FPGA, DSP et ASIC
- Caméras vidéo en réseau
- Routeurs sans fil
- Électronique grand public
- Points de charge multi-usages
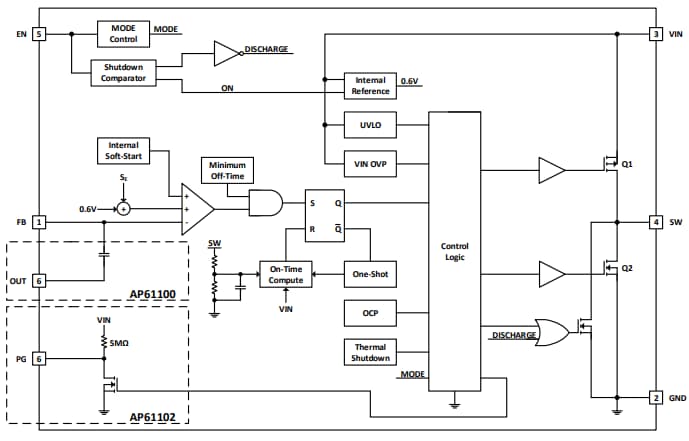
Schéma fonctionnel
Schéma d'application typique
Publié le: 2020-03-26
| Mis à jour le: 2024-07-29
