Diodes Incorporated Contrôleur d'alimentation (PD) USB Type-C™ AP43671
Le contrôleur PD USB Type-C™ AP43671 de Diodes Incorporated est un contrôleur d'alimentation (PD) hautement intégré et intelligent avec un contrôleur de redressement synchrone (SR) intégré. Ce contrôleur USB prend en charge les protocoles d'alimentation programmable (PPS) et Qualcomm QC4/QC4+. Le contrôleur AP43671 peut s'adapter aux protocoles de charge rapide populaires pour les micrologiciels stockés dans une mémoire OTP (programmable une seule fois) en tirant parti de son MCU intégré et en prenant en charge les circuits. Ce contrôleur USB permet une nomenclature système optimale et la mise en œuvre des performances des chargeurs rapides. Le contrôleur AP43671 dispose d'une mise en œuvre basée sur MCU pour le décodage du protocole, le micrologiciel d'application, le réglage fin des paramètres et l'étalonnage. Ce contrôleur USB fonctionne sur une plage de température de fonctionnement de -40° C à +150 °C, une plage de tension d'alimentation de 3 V à 21 V et un courant d'alimentation d'exploitation de 3,3 mA. Le contrôleur AP43671 est idéalement utilisé dans les chargeurs muraux et de voyage pour les adaptateurs CA/CC (ordinateurs portables équipés d'USB Type-C).Le CI AP43671 adopte une résistance de détection de courant relativement petite (5 mΩ) qui est utilisée pour fournir des mesures précises du courant sans sacrifier la consommation d'énergie. Ce CI d'interface USB intègre un contrôleur SR adaptatif à plusieurs modes où ses principaux paramètres de performance et de sécurité peuvent être ajustés avec précision par un MCU intégré. Le CI AP43671 fournit des schémas de protection robustes, qui comprennent une protection contre les courts-circuits CC1/CC2 contre VBUS (jusqu'à 24 V) ainsi que des caractéristiques OVP/OCP/SCP/OTP intégrées pour fournir la protection de sécurité nécessaire.
Caractéristiques
- Compatible avec le protocole QC4/QC4+
- Mise en œuvre basée sur MCU pour le décodage de protocole, le micrologiciel d'application, le réglage fin des paramètres et l'étalonnage
- OTP (programmable une seule fois) pour le protocole principal et le micrologiciel d'application
- Mémoire programmable de multiples fois (MTP) pour les options de configuration du système
- Régulateur intégré pour contrôle CV et CC et aucun besoin de circuit de référence CC/CV externe
- Prend en charge le mode d'économie d'énergie pour permettre une faible puissance de veille des chargeurs
- Contrôleur de redressement synchrone (SR) intégré, qui prend en charge le quasi résonant adaptatif (QR) et le mode de conduction continue (CCM) pour les contrôleurs PWM correspondants
- Pilote de grille adaptatif pour commutateur d'activation de sortie N-MOSFET externe
- Prend en charge SCP/OTP/OVP/UVP avec redémarrage automatique
- Composants minimaux de nomenclature système pour des implémentations de chargeur rapide
Caractéristiques techniques
- Courant d'alimentation de fonctionnement 3,3 mA
- Plage de température de fonctionnement : de -40 °C à +150 °C
- Plage de tension d'alimentation de 3 V à 21 V
- Courant ultra faible de 550 μA
Applications
- Chargeurs de batterie pour smartphones, ordinateurs de table et tous les appareils mobiles équipés d'un PD Type-C
- Chargeurs muraux et de voyage pour adaptateurs CA/CC (ordinateurs portables équipés d'USB Type-C)
- Conforme à la directive RoHS
- Sans plomb, sans halogène et sans antimoine
Schéma fonctionnel
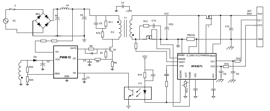
Schéma du circuit d’application
Publié le: 2022-06-01
| Mis à jour le: 2022-10-24
