Diodes Incorporated Contrôleur PWM multimode AP3304
Le contrôleur PWM multimode AP3304 de Diodes Incorporated est optimisé pour les convertisseurs Flyback hors ligne économiques, à faible puissance de veille et hautes performances. Ce contrôleur PWM dispose d'un contrôle du courant de crête, d'un contrôle multimode avec CCM+QR, d'un faible courant de démarrage de 1 μA et d'un démarrage progressif pendant le processus de démarrage. Le contrôleur PWM AP3304 à faible charge fonctionne en mode rafale avec une fréquence de commutation de 23 kHz pour minimiser la consommation d'énergie en veille et éviter le bruit audible. Lorsque la charge augmente, le contrôleur PWM AP3304 passe en mode QR avec un repli de fréquence pour améliorer l'efficacité du système et les performances EMI. Le contrôleur PWM multimode AP3304 offre une fonction de variation de fréquence intégrée pour réduire les émissions EMI. Les applications standard incluent la commutation de chargeur d'adaptateur CA-CC, l'alimentation auxiliaire ATX/BTX, l'alimentation de boîtier adaptateur (STB) et l'alimentation de commutation à cadre ouvert.Caractéristiques
- Très faible courant de démarrage
- Contrôle multimode avec CCM+QR
- Démarrage progressif pendant le processus de démarrage
- Repli de fréquence pour un rendement moyen élevé
- Protection contre les surintensités (OCP) permanentes
- Protection secondaire contre les courts-circuits d'enroulement avec FOCP
- Fonction de variation de fréquence intégrée pour réduire les émissions EMI
- Protection utile contre les défaillances des broches :
- Broche de détection flottante
- FB/Opto-coupleur ouvert/court-circuit
- Fonction de protection complète du système :
- Protection contre les surtensions VCC(VOVP)
- Protection contre la surcharge (OLP)
- Protection contre les pannes de courant (BNO)
- OVP du côté secondaire (SOVP) et UVP (SUVP)
- Boîtier de taille miniature SOT26 (type A1)
- Sans plomb et entièrement conforme à la directive RoHS
- Composant « vert » sans halogène ni antimoine
Applications
- Adaptateur/chargeur CA-CC de commutation
- Alimentation auxiliaire ATX/BTX
- Alimentation de décodeur (STB)
- Alimentation de commutation à cadre ouvert
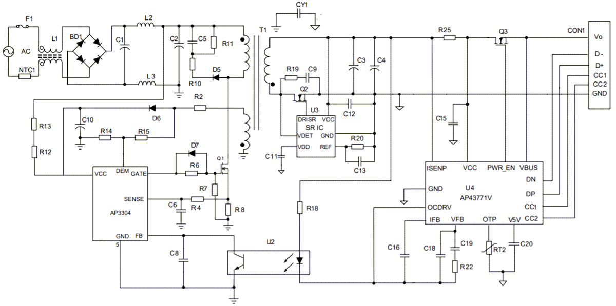
Circuit d'application standard
Schéma de principe
Publié le: 2021-11-04
| Mis à jour le: 2022-03-11
