Diodes Incorporated Contrôleurs d’alimentation CA-CC AP3190x
Les contrôleurs d'alimentation CA-CC AP3190x de Diodes Incorporated sont conçus pour des applications plus efficaces à faible charge et économiques. Ces contrôleurs fournissent des protections complètes sans circuiterie supplémentaire. Leurs caractéristiques comprennent une protection contre les surtensions VCC, une protection contre les surtensions en sortie et une protection contre les courts-circuits en sortie. Les applications comprennent les adaptateurs/chargeurs, les haut-parleurs intelligents, les alimentations de décodeurs et les adaptateurs réseau.Caractéristiques
- Fonctionnement en mode rafale pour une haute efficacité à faible charge (à une charge de 10 % > 80 %)
- Contrôle côté primaire pour éliminer l’optocoupleur
- Puissance d’entrée à vide de 65 mW
- Protection réglable contre la surchauffe
- Plusieurs modes QR/AM pour améliorer le bruit audio et l'efficacité
- QR pour une efficacité plus élevée et une meilleure performance EMI
- Entièrement sans plomb et conforme à la directive RoHS
- Sans halogène ni antimoine
Applications
- Adaptateurs/chargeurs
- Haut-parleurs intelligents
- Alimentations de décodeur
- Adaptateurs réseau
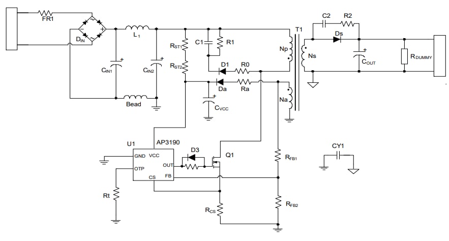
Schéma de circuit d'application
Schéma mécanique
Fiches techniques
View Results ( 3 ) Page
| Numéro de pièce | Fiche technique | Description | Tension d’alimentation / en entrée maximale |
|---|---|---|---|
| AP3190TW6-7 | ![]() |
Convertisseurs CA / CC ACDC Single Ended Cont SOT26 T&R 3K | 28 V |
| AP3190PW6-7 | ![]() |
Convertisseurs CA / CC ACDC Single Ended Cont SOT26 T&R 3K | 25 V |
| AP3190W6-7 | ![]() |
Convertisseurs CA / CC ACDC Single Ended Cont SOT26 T&R 3K | 25 V |
Publié le: 2023-07-26
| Mis à jour le: 2023-08-18

