Diodes Incorporated Contrôleur et commutateur d'alimentation DFP USB Type-C AP25810LQ
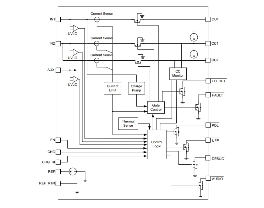
Le contrôleur et commutateur d’alimentation DFP USB Type-C AP25810LQ de Diodes Incorporated est conçu pour surveiller les lignes de canal de configuration (CC) USB de Type-C pour déterminer quand un composant USB est connecté. Lorsqu’un composant de port orienté vers l’amont (UFP) est connecté, le AP25810LQ applique l’alimentation au Vbus. Il communique la capacité d'alimentation en courant VBUS sélectionnable à l'UFP par l'intermédiaire de la ligne CC. Si l’UFP est fixé à l’aide d’un câble marqué électroniquement, le AP25810LQ applique également une alimentation VCONN à la broche CC du câble. De plus, le commutateur identifie quand des accessoires audio ou de débogage USB Type-C sont connectés.Le contrôleur de port orienté en aval (DFP) AP25810LQ de Diodes Inc avec un commutateur d’alimentation USB 3A-rated intégré consomme moins de 0,7 μA (std) lorsqu’aucun composant n’est branché. Des économies d'énergie système supplémentaires sont possibles dans les états d'alimentation du système S4 et S5 en utilisant la sortie UFP pour désactiver l'alimentation 5 V haute puissance lorsqu'aucun UFP n'est connecté. Dans ce mode, le composant est capable de fonctionner à partir d'une alimentation auxiliaire (AUX), qui peut être une alimentation à plus faible tension (3,3 V), alimentant généralement le système μC dans des états de faible puissance (S4 et S5).
Le commutateur d'alimentation 30 mΩ AP25810LQ dispose de deux limites de courant fixe sélectionnables qui s'alignent sur les niveaux de courant Type-C. La sortie FAULT indique lorsque le commutateur est en état de surintensité ou de surchauffe. La sortie LD_DET contrôle la gestion de l'alimentation vers plusieurs ports Type-C à courant élevé dans un environnement où tous les ports ne fournissent pas simultanément un courant élevé (3 A).
L'AP25810LQ est logé dans un boîtier vert standard W-QFN3040-20 (type A1) avec pastille exposée pour de meilleures performances thermiques et est conforme à la directive RoHS.
Caractéristiques
- Contrôleur DFP conforme à la norme USB Type-C Rév. 2.0
- Détection de connexion ou de détachement de connecteur
- STD, annonce de capacité de 1,5 A ou 3 A sur CC
- Détermination de polarité à super-vitesse
- Application et décharge Vbus
- Application VCONN vers câbles marqués électroniquement
- Identification des accessoires audio et de débogage
- 0,7 μA (std) IDDQ lorsque le port est déconnecté
- Trois options d'alimentation d'entrée
- IN1 : alimentation de charge USB
- IN2 : alimentation VCONN
- AUX : alimentation électrique du composant
- Le réveil à la mise sous tension prend en charge la faible puissance dans les états d'alimentation hibernation du système (S4) et ARRÊT (S5)
- MOSFET côté haut 30 mΩ (std)
- ILIM Programmable 1,7 A ou 3,4 A (±7,1 %)
- La gestion de l'alimentation des ports permet l'optimisation des ressources électriques sur plusieurs ports
- Protection transitoire pour les lignes CC1/CC2 :
- Décharge par contact CEI 61000-4-2 ±8 kV
- Décharge entrefer CEI 61000-4-2 ±15 kV
- Boîtier à profil mince à rendement thermique
- Totalement sans plomb et conforme à la directive RoHS
- Composant « vert » sans halogène ni antimoine
- L'AP25810LQ est adapté aux applications automobiles nécessitant un contrôle de changement spécifique ; cette pièce est homologuée AEC-Q100, compatible PHPP et fabriquée dans des installations certifiées IATF 16 949
Applications
- Ports hôtes USB-C dans les ordinateurs notebooks pour le chargement en veille
- Moniteurs LCD/stations d'accueil et berceaux de chargement
- Chargeurs muraux USB Type-C
Circuit d’applications standard
Affectations des broches
Schéma fonctionnel
