Diodes Incorporated Pilote LED Buck synchrone automobile AL8891Q
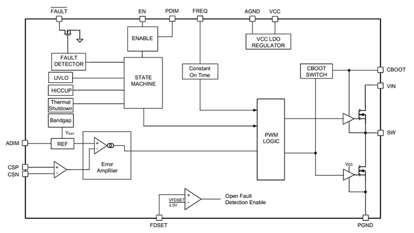
Le pilote LED Buck synchrone automobile AL8891Q de Diodes Incorporated est un pilote LED CC-CC abaisseur synchrone facile à utiliser avec une détection de courant côté haut capable de piloter jusqu’à 2 A de courant constant à partir d’une tension d’entrée allant de 4,5 V à 65 V. Optimisant une haute efficacité, l'AL8891Q fournit une haute fréquence de commutation jusqu’à 2,5 MHz, permettant une taille d’inductance plus petite et une solution à facteur de forme compact. La disposition des broches permet une disposition de PCB simple et optimale. Le contrôle à temps actif constant permet une compensation simple de la boucle de contrôle et une limitation de courant cycle par cycle avec une réponse dynamique rapide.Des caractéristiques telles que l'indicateur de défaut, la gradation MLI/analogique, le démarrage progressif interne et l’arrêt fournissent une plate-forme flexible et facile à utiliser pour diverses applications. La conduction discontinue et la réduction automatique de fréquence à faible charge améliorent l'efficacité à faible charge. Les caractéristiques de protection comprennent la coupure thermique, le verrouillage de sous-tension VIN et VCC, la limite de courant cycle par cycle, la protection contre les circuits ouverts et les courts-circuits de sortie pour la LED, et la protection des composants externes contre les circuits ouverts/courts-circuits. Le pilote LED AL8891Q de Diodes Incorporated est disponible en boîtier TSSOP16EP endurci thermiquement.
Caractéristiques
- Certifié AEC-Q100 classe 1, compatible PPAP et fabriqué dans des installations certifiées IATF16949
- Tension d’entrée de 4,5 V à 65 V
- Tension de sortie maximale de 64 V
- VOUT proche du rail VIN (jusqu'à 99 % de rapport cyclique)
- MOSFET intégrés
- 200 mΩ côté haut
- 130 mΩ côté bas
- Courant de sortie constant de 2 A
- Détection de courant côté haut
- Précision du courant LED de 4 %
- Prend en charge la gradation MLI et analogique
- Compensation interne sans condensateur externe
- Fréquence de commutation maximale de 2 500 kHz
- Efficacité de 97 %
- Tension de détection/rétroaction de 200 mV
- Courant de repos standard de 1 mA
- Protection de courant cycle par cycle
- Indicateur de diagnostic et de défaut
- Protection contre les LED ouvertes et les courts-circuits
- Protection thermique contre la surchauffe et redémarrage automatique
- Plage de température ambiante de -40 °C à +125 °C
- Boîtier TSSOP-16EP amélioré thermiquement
- Entièrement sans plomb et conforme à la directive RoHS
- Composant « vert » sans halogène ni antimoine
Applications
- Phares automobiles
- Feux de circulation diurne (DRL)
- Feux de brouillard avant et arrière
- Clignotants/feux stop
- Éclairage cartographique
- Éclairage intérieur/extérieur à gradation
Application standard
Schéma fonctionnel
