Diodes Incorporated Contrôleur d'interface de signal de graduation AL8116
Le contrôleur d'interface de signal de graduation flexible de 0 à 10 V AL8116 de Diodes Incorporated permet la conversion de trois entrées différentes de type gradateur. Ceux-ci comprennent une gradation linéaire CC de 0 à 10 V, un signal MLI (modulation de largeur d’impulsion) de rapport cyclique de 0 à 100 % et un simple potentiomètre résistif vers un signal MLI de sortie. Le contrôleur AL8116 dispose d’une large plage de tension d’entrée de 10 V à 56 V et fournit un contrôle de gradation de l’isolement via un optocoupleur au pilote LED côté primaire.Le contrôleur flexible AL8116 offre une sortie de broche DIM qui permet un courant de polarisation réglable et précis, idéal pour les gradateurs ou potentiomètres actifs et passifs de 0 à 10 V. Le contrôleur flexible d’interface de signal de gradation de 0 à 10 V AL8116 de Diodes Inc. a une précision de rapport cyclique de sortie de ±2,5 % et le rapport cyclique de sortie minimal peut être défini via la résistance de broche CLAMP. Le contrôleur AL8116 offre des fonctionnalités de protection telles qu'une protection interne, auto-récupérable et contre les surchauffes.
Le contrôleur flexible d’interface de signal de gradation de 0 à 10 V AL8116 minimise l’espace sur la carte de circuit imprimé et le nombre de composants externes dans un boîtier SOT26 (type CJ).
Caractéristiques
- Large plage de fonctionnement de 10 V à 56 V VCC
- Faible courant de fonctionnement (standard de 600 µA)
- Type de gradateur de précision
- Potentiel de tension de 0/1 V à 10 V
- Graduation MLI de 0,2 k à 10 kHz
- Potentiomètre de 0 à 100 kΩ
- Source de courant de polarisation réglable de la broche DIM
- Tolérance précise du rapport cyclique de sortie ±2,5 %
- Limitation de service MLI à sortie minimale réglable de 8 %, 6 %, 4 % et 2 %
- Protection intégrée contre les surchauffes pour la puce
- Sans plomb et entièrement conforme à la directive RoHS
- Composant « vert » sans halogène ni antimoine
Applications
- Luminaires à graduation de 0 à 10 V
- Alimentation électrique LED à graduation
- Dispositifs de contrôle de graduation
- Éclairage LED commercial
- Éclairage LED intelligent
- Architecture
- Grande hauteur
- Alimentation électrique d'éclairage
- Mise à niveau hors ligne
- Éclairage urbain
Circuit d’application standard
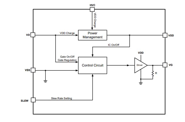
Schéma fonctionnel
