Diodes Incorporated Carte d'évaluation AL5802EV1
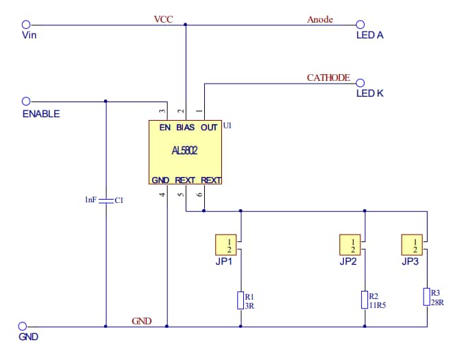
La carte d'évaluation AL5802EV1 de Diodes Incorporated évalue le pilote LED linéaire à dissipateur de courant réglable AL5802. Cette carte d'évaluation fournit une entrée d'activation qui peut être utilisée pour la graduation MLI de la chaîne LED. La carte AL5802EV1 fonctionne dans une plage de tension d’alimentation de 5 VCC à 24 VCC et dans une plage de température de -40°C à 125°C. Cette carte d’évaluation est conçue pour piloter des LED à faible courant avec un courant standard de 20 mA, 50 mA ou 100 mA. La carte AL5802EV1 comprend des cavaliers 1, 2 et 3 qui sont utilisés pour définir la valeur du courant LED.Caractéristiques
- Évalue le pilote LED linéaire AL5802
- Plage de température de fonctionnement de -40 °C à 125 °C
- Plage de tension d’alimentation de 5 VCC à 24 VCC
- Tension d’entrée maximale 30 V
Applications
- Pilote LED linéaire
- Panneaux LED
- Luminaires LED hors ligne
Représentation schématique
Publié le: 2020-02-03
| Mis à jour le: 2024-07-11
