Diodes Incorporated Contrôleur-pilote LED AL1666
Le contrôleur de pilote de LED AL1666 de Diodes Incorporated est un contrôleur Buck-Boost et flyback à simple étage universel de précision à courant élevé. Ce contrôleur LED dispose d’une méthode de commande de régulation côté primaire (PSR) et fournit une régulation à courant continu (CC) sans optocoupleur ni circuiterie de commande secondaire. Le contrôleur de pilote LED AL1666 fonctionne en mode canal SoC (BCM) Broadcom et fournit des EMI adaptées, une efficacité et une PF élevée avec une faible THD. Ce contrôleur dispose d’une large plage de tension d’entrée de 85 VCA à 305 VCA et est disponible en boîtier SO8. Le contrôleur LED AL1666 fonctionne à un signal CC de 0 V à 2,4 V en mode de variation analogique et en mode MLI-CC avec une plage de gradation de 1 % à 100 %.Caractéristiques
- Régulation côté primaire sans optocoupleur
- Commutation en creux pour une faible perte de commutation
- Prend en charge la graduation analogique et MLI vers CC
- Plage de graduation analogique/MLI vers CC de 1 % à 100 %
- Tension de référence CS étroite de 0,4 V ±1,5 %
- PF élevée > 0,9 et THD faible < 20 %
- Haute efficacité
- Plage de variation de courant de LED étroite
- Régulation de ligne de courant LED ±2 % (de 90 VCA à 305 VCA)
- Régulation de charge de courant LED de ± 2% pleine charge à demi-charge
- Protections internes
- Verrouillage de sous-tension (UVLO)
- Protection contre les surtensions en sortie (OVP)
- Protection contre les courts-circuits de sortie (OSP)
- Protection contre les surintensités (OCP)
- Protection contre les courts-circuits d'enroulement
- Protection contre les courts-circuits de la diode secondaire
- Protection thermique contre le repli (TFP) interne
- Protection contre les surchauffes (OTP)
Applications
- Pilote LED jusqu'à 100 W
- Luminaires à éclairage LED à graduation
- Appareils d'éclairage LED commercial
- Éclairage LED industriel
- Pilotes LED moyenne puissance
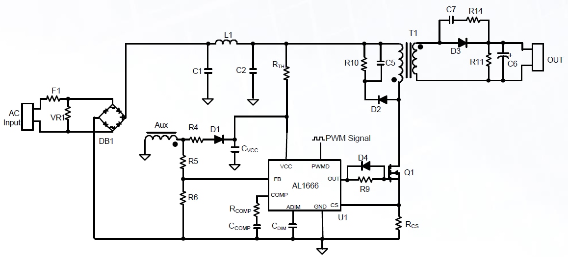
Circuit d’application standard
Publié le: 2020-04-09
| Mis à jour le: 2024-07-30
