Diodes Incorporated Carte d'évaluation AP66300
La carte d’évaluation AP66300 de Diodes Incorporated se caractérise par une disposition simple et permet d’accéder aux signaux appropriés via des points d'essai. La carte AP66300 de Diodes Incorporated peut évaluer les performances de l'AP66300. Les convertisseurs AP66300 disposent d’une fréquence de commutation réglable et sont compensés en interne à l'aide d'une fréquence par défaut de 500 kHz.Caractéristiques
- Disposition simple qui permet d’accéder aux signaux appropriés via des points d'essai
- Évaluez les performances de l'AP66300
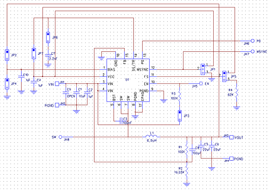
Schéma
Publié le: 2024-02-13
| Mis à jour le: 2024-03-13
