Diodes Incorporated Régulateur de tension à découpage AP64352Q
Le régulateur de tension de commutation AP64352Q de Diodes Incorporated est un convertisseur Buck synchrone conforme aux normes automobiles avec une large plage de tension d’entrée de 3,8 V à 40 V. Ce régulateur de tension de commutation intègre un MOSFET de puissance côté haut de 75 mΩ et un MOSFET de puissance côté bas de 45 mΩ pour fournir une conversion CC-CC abaisseuse à haute efficacité. Le régulateur AP64352Q offre une fréquence de commutation programmable de 100 kHz à 2,2 MHz, une synchronisation d’horloge externe de 100 kHz à 2,2 MHz, un temps de démarrage progressif programmable et un spectre à étalement de fréquence (FSS). Ce régulateur fournit un courant de sortie continu de 3,5 A et divers circuits de protection, comprenant un verrouillage de sous-tension (UVLO), une protection contre les surtensions de sortie (OVP), une limite du courant de crête cycle par cycle et un arrêt thermique. Le régulateur AP64352Q est homologué AEC-Q100 et conforme à la directive RoHS. Les applications standard comprennent les systèmes d'alimentation automobile 12 V, l'info-divertissement automobile, les consoles d'instruments, la télématique automobile et les systèmes d'aide à la conduite automobile.Caractéristiques
- Certifiés AEC-Q100 avec les résultats suivants
- Plage de température de dispositif de classe 1 TA de -40 °C à +125 °C
- Niveau H2 de classification des dispositifs HBM ESD
- Niveau C5 de classification des dispositifs CDM ESD
- Plage de tension d'entrée de 3,8 V à 40 V
- Puissance de sortie continue de 3,5 A
- Faible courant de repos 22 µA (modulation de fréquence d'impulsion)
- Fréquence de commutation programmable de 100 kHz à 2,2 MHz
- Synchronisation d'horloge externe de 100 kHz à 2,2 MHz
- Temps de démarrage progressif programmable
- Rendement jusqu'à 85 % à faible charge de 5 mA
- Conception exclusive de pilote de grille pour une meilleure réduction des EMI
- Spectre à étalement de fréquence (FSS) pour réduire les EMI
- Mode à faible chute de tension (LDO)
- Seuil d'activation de précision pour régler le verrouillage de sous-tension UVLO
- Circuit de protection
- Verrouillage de sous-tension (UVLO)
- Protection contre les surtensions en sortie (OVP)
- Limite de courant de crête cycle par cycle
- Arrêt thermique
- Totalement sans plomb et conforme à la directive RoHS
- Sans halogène ni antimoine
Applications
- Systèmes d'alimentation automobile 12 V
- Systèmes d'info-divertissement automobile
- Groupes d'instruments automobiles
- Télématique automobile
- Systèmes d'aide à la conduite automobile
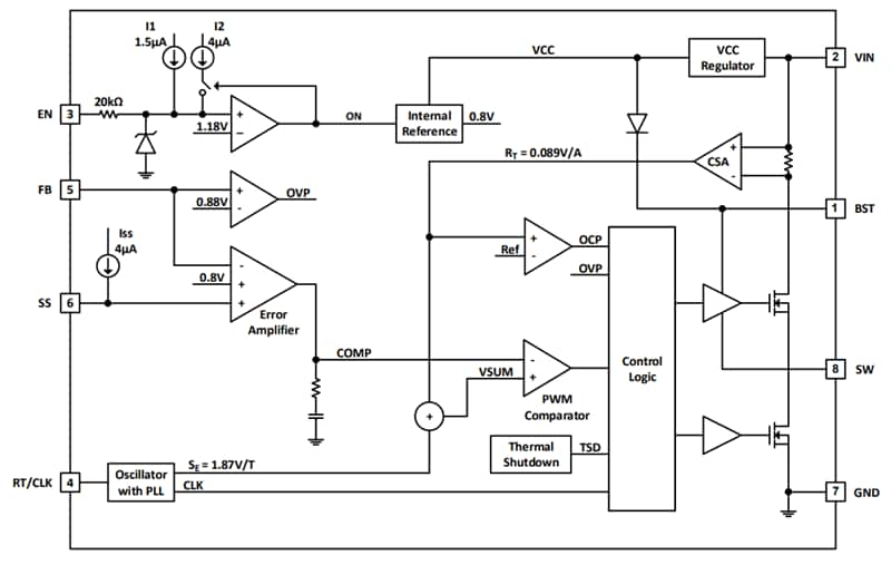
Schéma fonctionnel
Circuit d'application standard
Rendement par rapport au courant de sortie
Publié le: 2020-07-09
| Mis à jour le: 2024-08-05
