Diodes Incorporated Carte d'évaluation AP64102
L'AP64102 de Diodes Incorporated se caractérise par une disposition simple et des points d'essai accessibles qui facilitent l’évaluation du signal. La carte AP64102 de Diodes Incorporated peut évaluer les performances de l'AP64102SP. L'AP64102SP est un convertisseur Buck synchrone 1 A avec une large plage de tension d’entrée de 3,8 V à 40 V.Caractéristiques
- Se caractérise par une disposition simple et des points d'essai accessibles qui facilitent l’évaluation du signal
- Évaluez les performances de l'AP64102SP
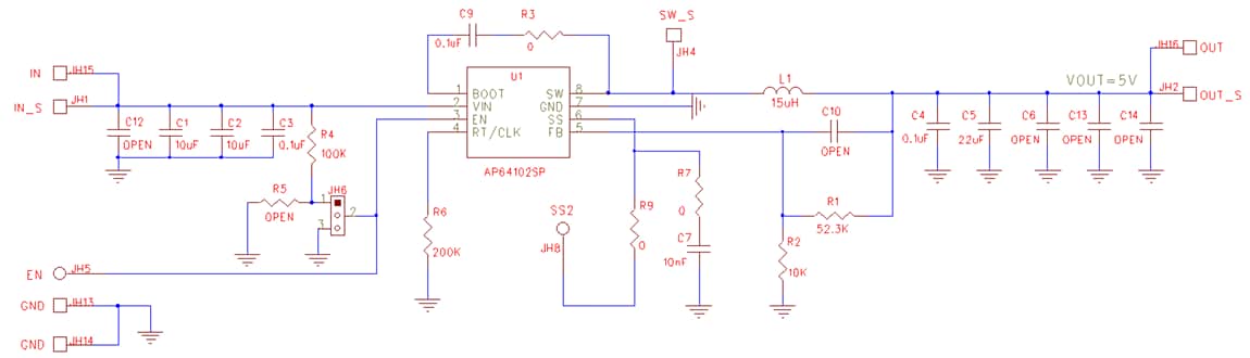
Schéma
DISPOSITION SUPÉRIEURE DU PCB
Publié le: 2024-02-13
| Mis à jour le: 2024-03-12
