Diodes Incorporated Convertisseur Buck synchrone AP62600
Le convertisseur Buck synchrone AP62600 de Diodes Incorporated dispose d'une large plage de tension d'entrée de 4,5 V à 18 V et d'un courant de sortie continu de 6 A. L'AP62600 intègre entièrement un MOSFET de puissance côté haut de 36 mΩet un MOSFET de puissance côté bas de 14 m Ω pour fournir une conversion CC-CC abaisseuse à haut rendement. Le dispositif AP62600 est facilement utilisé pour minimiser le nombre de composants externes grâce à son adoption du contrôle à temps constant (COT) pour obtenir une réponse transitoire rapide, une stabilisation facile de la boucle et une faible ondulation de la tension de sortie.La conception du AP62600 est optimisée pour réduire le brouillage électromagnétique (EMI). Le dispositif dispose d'un système de pilote de grille propriétaire pour résister à la suroscillation du nœud de commutation sans sacrifier les temps de mise en marche et de coupure du MOSFET, ce qui réduit le bruit EMI rayonné à haute fréquence causé par la commutation du MOSFET.
Le convertisseur Buck synchrone AP62600 est sans plomb et entièrement conforme à la directive RoHS dans un boîtier V-QFN2030-12 (type A) compact.
Caractéristiques
- Plage de tension d'entrée de 5 V à 18 V (VIN)
- Plage de tension de sortie de 6 V à 7 V (VOUT)
- Courant de sortie continu de 6 A
- Tension de référence de 6 V ± 1 %
- Courant de repos de 360 μA
- Fréquence de commutation sélectionnable
- 400 kHz
- 800 kHz
- 1,2 MHz
- Modes de fonctionnement sélectionnables
- Modulation de la fréquence d'impulsion (PFM)
- Mode ultrasonique (USM)
- Modulation de largeur d'impulsion (PWM)
- Durée de démarrage progressif programmable
- Conception exclusive de pilote de grille pour une meilleure réduction des EMI
- Indicateur de bonne alimentation
- Seuil d'activation de précision pour régler le verrouillage de sous-tension UVLO
- Circuiterie de protection
- Verrouillage de sous-tension (UVLO)
- Limite de courant de creux cycle par cycle
- Arrêt thermique
- Température ambiante de fonctionnement de -40 °C à +85 °C
- Sans plomb et conforme à la directive RoHS
- Composant « vert » sans halogène ni antimoine
Applications
- Alimentations distribuées à bus de puissance 5 V et 12 V
- Téléviseurs et moniteurs
- Gros et petit électroménager
- Alimentations FPGA, DSP et ASIC
- Systèmes audio domestiques
- Systèmes réseau
- Consoles de jeux
- Électronique grand public
- Points de charge multi-usages
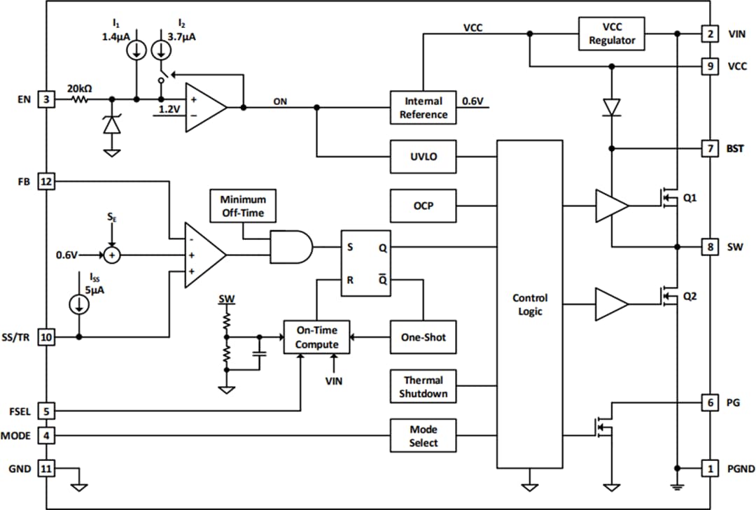
Schéma fonctionnel
Circuit d'application standard
Profil de boîtier
Publié le: 2020-02-07
| Mis à jour le: 2024-07-24
