Diodes Incorporated Convertisseurs Buck synchrones AP62300/1 Buck et AP62300T
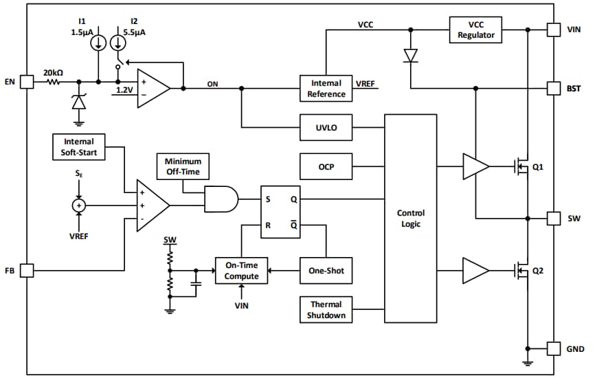
Les convertisseurs Buck synchrones AP62300, AP62301 et AP62300T de Diodes Incorporated intègrent un MOSFET de puissance côté haut de 75 mΩ et un MOSFET de puissance côté bas de 45 mΩ pour fournir une conversion CC-CC abaissée à haut rendement. Ces convertisseurs Buck fournissent un courant de sortie continu de 3 A avec une large plage de tension d’entrée de 4,2 V à 18,0 V. Les convertisseurs Buck synchrones AP62300, AP62301 et AP62300T adoptent un contrôle à temps constant (COT) pour minimiser le nombre de composants externes. Cela permet d’obtenir une réponse transitoire rapide, une stabilisation de boucle facile et une faible ondulation de la tension de sortie.Les convertisseurs Buck synchrones AP62300, AP62301 et AP62300T sont optimisés pour la réduction des interférences électromagnétiques (EMI). Ces dispositifs disposent d'un système exclusif de pilote de grille pour résister à la sur-oscillation de nœud de commutation sans sacrifier les temps d'activation et de désactivation du MOSFET, ce qui réduit le bruit EMI rayonné à haute fréquence causé par la commutation du MOSFET.
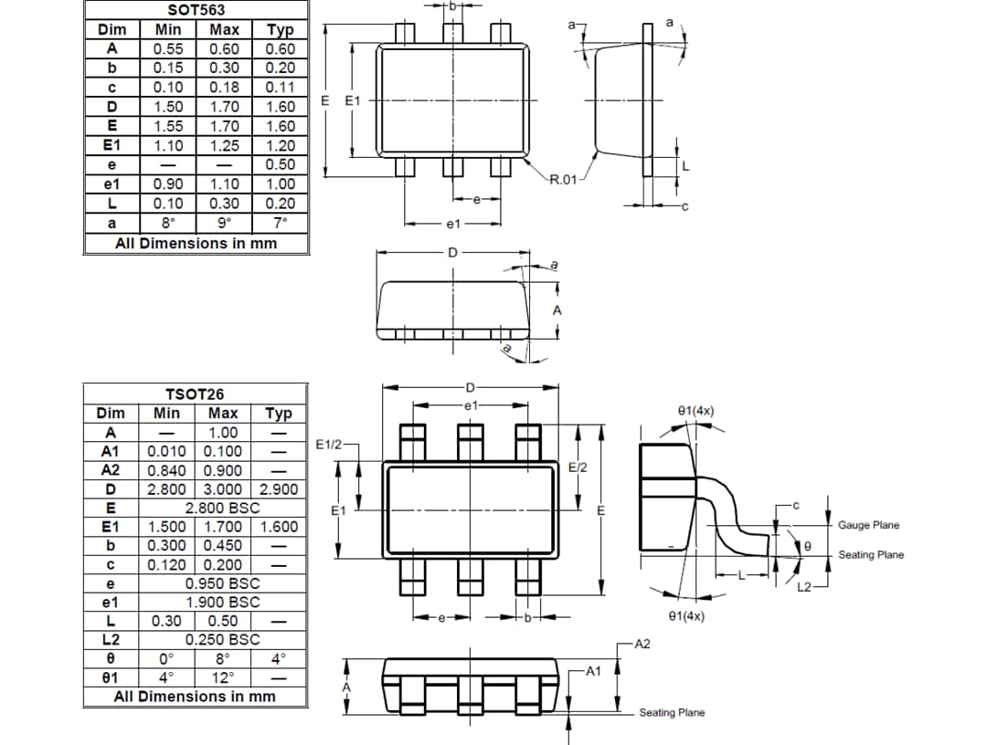
Les AP62300 et AP62301 sont disponibles en boîtiers SOT563 et TSOT26. L'AP62300T est disponible en boîtier TSOT26. Ces composants sont entièrement conformes aux directives européennes 2002/95/CE (RoHS), 2011/65/UE (RoHS 2) et 2015/863/UE (RoHS 3).
Caractéristiques
- Large plage d’entrée de 4,2 V à 18,0 V (VIN)
- Tension de sortie de 0,8 V à 7 V (VOUT)
- Courant de sortie continu de 3 A
- Tension de référence
- AP62300 et AP62301 : 0,8 V ±1 % à TA = +25 °C
- AP62300T : 0.763V ±1 % à TA = +25 °C
- Fréquence de commutation de 750 kHz (VIN = 12 V, VOUT = 5 V)
- Faible courant de repos de 155 μA (Modulation d'impulsion en fréquence)
- Rendement jusqu'à 83 % à charge légère de 5 mA
- Conception exclusive de pilote de grille pour une meilleure réduction des EMI
- Circuit de protection
- Verrouillage de sous-tension (UVLO)
- Limite de courant de creux cycle par cycle
- Arrêt thermique
- Options de boîtier
- AP62300 et AP62301 : SOT563, TSOT26
- AP62300T: TSOT26
- Totalement sans plomb et conforme à la directive RoHS
- Dispositif « Vert » sans halogène ni antimoine
Applications
- Alimentations distribuées à bus de puissance 5 V et 12 V
- Téléviseurs et moniteurs à écran plat
- Décodeurs
- Électronique grand public
- Alimentations FPGA, DSP et ASIC
- Gros et petit électroménager
- Systèmes audio domestiques
- Systèmes réseau
- Points de charge multi-usages
Schéma fonctionnel
Circuit d'application standard
Profil de boîtier
Publié le: 2020-06-17
| Mis à jour le: 2024-08-01
