Diodes Incorporated Contrôleur PWM multimode haute performance AP3129
Le contrôleur PWM multimode hautes performances AP3129 de Diodes Incorporated fournit un haut rendement à faible charge pour les applications de l’Internet des objets (IoT). Le contrôleur AP3129 dispose d’une technologie brevetée d’élimination du bruit audible pour atténuer les bruits acoustiques provenant des composants électroniques et magnétiques. Le contrôleur AP3129 multimodes change le mode de fonctionnement en fonction des conditions de charge. Ce composant fonctionne en mode de conduction continu (CCM) dans des conditions de forte charge et fonctionne avec son mode rafale breveté à faible charge. L’architecture du contrôleur est conçue pour autoriser une excursion de puissance de crête transitoire pour la charge de crête. La fréquence du contrôleur PWM peut être augmentée de 65 kHz à 130 kHz jusqu’à ce que le pic de puissance de crête disparaisse. Les applications standard incluent l’alimentation hors ligne IoT, les haut-parleurs intelligents, les ventilateurs CA, les cuiseurs à riz, les rasoirs, les machines pour le lait, l’alimentation de veille pour les téléviseurs/moniteurs, les adaptateurs CA/CC ou les chargeurs rapides.Caractéristiques
- Modes de fonctionnement multiples :
- Fréquence maximale de 130 kHz pour la charge de crête
- Fonctionnement CCM à fréquence fixe de 65 kHz pour une charge complète
- Fréquence de calage maximale de 80 kHz pour le mode QR
- Fonctionnement de commutation de vallée en mode écologique
- Contrôle du mode rafale pour charge légère
- Haut rendement à faible charge (rendement > 90 % à charge 10 %)
- Technologie propriétaire d'élimination du bruit audible
- Démarrage progressif pendant le processus de démarrage
- Compensation interne de la pente
- Variation de fréquence pour réduire les EMI
- Mode de maintenance VCC
- Faible consommation à vide
- Caractéristiques complètes de protection du système
- Protection secondaire contre les courts-circuits d'enroulement
- Protection contre les surtensions VCC (VOVP)
- Protection contre les surtensions de ligne (LOVP)
- Protection contre la surcharge (OLP)
- Protection contre les surintensités cycle par cycle
- Protection contre les défauts de broches
- Protection contre les hausses et les baisses de tension (BNI/BNO)
- OVP du côté secondaire (SOVP) et UVP (SUVP)
- OTP interne
- Le SOT26 (type CJ) est disponible
Applications
- Alimentation hors ligne IdO
- Appareils ménagers (haut-parleurs intelligents, ventilateurs CA, cuiseurs à riz, rasoirs et machines pour le lait)
- Alimentation en veille de télévision/moniteur
- Adaptateurs CA/CC ou chargeurs rapides
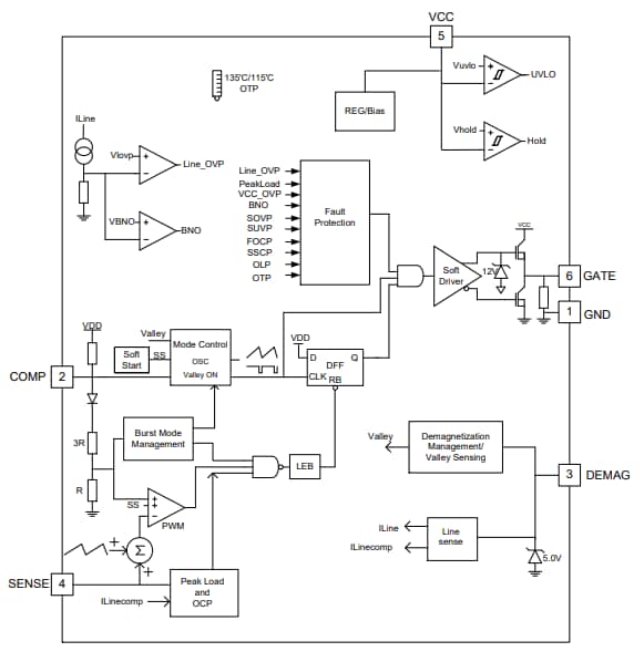
Schéma fonctionnel
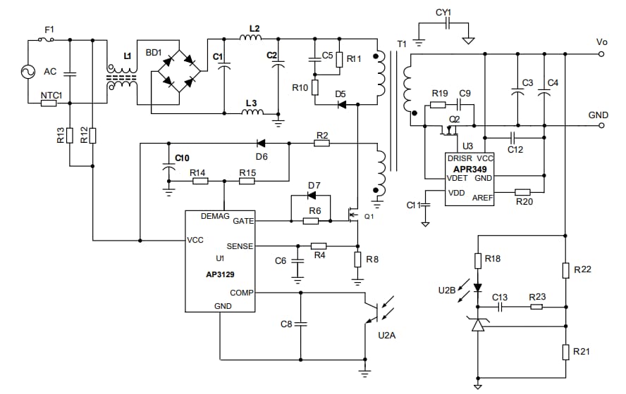
Schéma du circuit d’application
Publié le: 2023-08-01
| Mis à jour le: 2023-09-26
