Diodes Incorporated Contrôleur boost à quatre canaux AL3069
Le contrôleur Boost à quatre canaux AL3069 de Diodes Incorporated est conçu pour les applications de rétroéclairage WLED à haut rendement. L'AL3069 Diodes Incorporated disposent d’une large plage de tension d’entrée allant de 4,5 V à 60 V. Ce contrôleur avancé offre une polyvalence inégalée. Le dispositif utilise une résistance externe et le courant de chacun des quatre canaux peut être facilement programmé de 20 mA à 400 mA.Caractéristiques
- Plage de tensions d'entrée comprises entre 4,5 V et 60 V
- Pilote jusqu’à quatre chaînes en parallèle, 250 mA par chaîne, courant d’impulsion de 400 mA
- Correspondance de courant de ± 0,5 % standard
- Faible ondulation pour un faible coût de nomenclature (BOM)
- Classe ESD HBM 4 kV
- Broches haute tension CS et OVP pour test de sécurité
- Prend en charge la gradation MLI directe, MLI à gradation analogique
- Le cycle de service de gradation MLI Minimum peut être de 1/5 000 à la fréquence de variation de 100 Hz
- Protection contre les courts-circuits et les ouvertures de LED
- Protection contre les courts-circuits de diode/inducteur SCHOTTKY
- Protection ouverte contre les courts-circuits de diode SCHOTTKY, OCP, OVP, OTP, UVLO, VOUT
- Totalement sans plomb et conforme à la directive RoHS
- Composant « vert » sans halogène ni antimoine
Applications
- Moniteurs LCD
- Modules LCD
- TV LCD
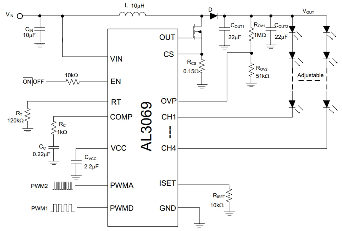
Circuit d’applications standard
Publié le: 2023-06-30
| Mis à jour le: 2023-12-06
