CML Micro CMX940 RF Synthesizers
CML Micro CMX940 RF Synthesizers are low-power, high-performance Fraction-N PLL with fully integrated wideband VCO and programmable output dividers. These RF synthesizers generate RF signals over a continuous frequency range of 49MHz to 2040MHz. The CMX940 synthesizers have two single-ended RF outputs to support the Tx and Rx sub-systems. These RF synthesizer ICs are configured by an SPI-compatible C-BUS serial bus. The CMX940 synthesizers are available in a 7mm x 7mm LGA-48 package, reducing component count and PCB board area. These RF synthesizers are low noise general purpose 48.57MHz to 2.04GHz RF synthesizers. The CMX940 comes with a dual-loop architecture.The CMX940 amplifiers feature low operating voltage and low power consumption making them perfect for a wide variety of portable and battery- powered wireless applications. These synthesizers are highly integrated requiring only loop filter and clock reference to provide compact RF synthesizer solution. Applications include wireless data modem, general-purpose RF and IF, and marine radio.
Features
- 49MHz to 2040MHz RF output frequency range
- 120MHz high comparison frequency
- Low current consumption
- Very fast frequency switching <50µs
- 3V to 3.6V supply voltage range
- Compatible with EN 300 113 and EN 300 086
- Low 1Hz normalized PLL noise floor -225dBc/Hz
- 16- and 24-bit fractional-N Phase Locked Loop (PLL) modes
- Phase noise -123dBc/Hz, 25kHz offset at 435MHz applications
- Dual programmable RF outputs
- Low noise VCO -142dBc/Hz, 1MHz offset at 435MHz
- Low levels of spurious products
- Automatic VCO selection and calibration
Applications
- PMR / LMR (including ETSI-compliant radios)
- Public safety radio
- Wireless data modem
- GNSS RTK
- Wireless microphone
- Marine radio
- General purpose RF and IF
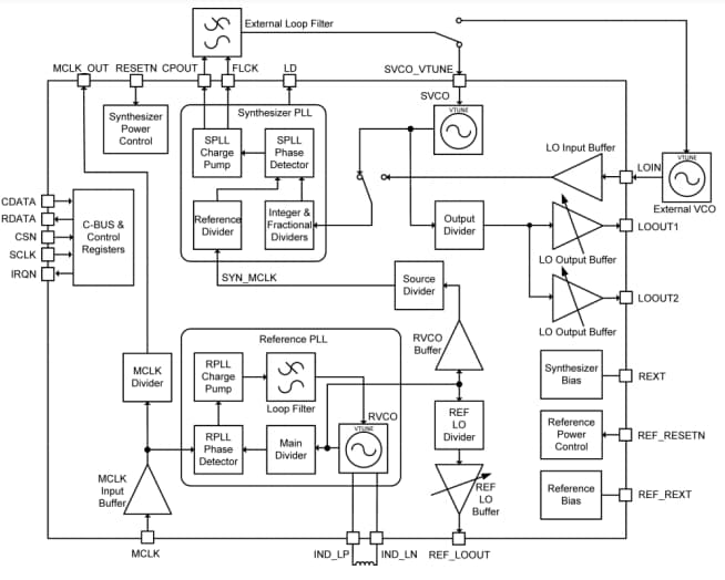
Block Diagram
Application Notes
Publié le: 2021-01-06
| Mis à jour le: 2024-05-14
