Broadcom Optocoupleurs à commande de grille 10 A ACPL-355JC
Les optocoupleurs à commande de grille ACPL-355JC 10 A de Broadcom offrent des diagnostics intégrés de MOSFET SiC et IGBT de sécurité intégrée, une protection et un signalement des défaillances. Le ACPL-355JC dispose d’une immunité transitoire en mode commun (CMTI) supérieure à 100 kV/μs et fournit un délai de propagation minimal avec une excellente déviation de synchronisation. Le courant de sortie de crête élevé du composant et sa large plage de tension de fonctionnement éliminent le besoin d’un circuit tampon de sortie. Cela permet aux concepteurs de mettre en œuvre des solutions de pilote de grille isolé économiques pour les entraînements de moteurs et les convertisseurs de puissance.Les optocoupleurs à commande de grille ACPL-355JC 10 A de Broadcom sont des commandes de grille intelligentes intégrales et faciles à mettre en œuvre, certifiées pour fournir une isolation galvanique renforcée avec une tension de fonctionnementde crête de 2,262 V conforme aux normes de sécurité CEI/EN/DIN, UL et CSA. L'ACPL-355JC est disponible en boîtier 600 V CTI SO-16 compact à montage en surface.
Caractéristiques
- Courant de sortie de crête maximal de 10 A
- Moulage CTI 600 V, groupe de matériaux I
- Délai de propagation maximal 150 ns
- Détection de surintensité avec arrêt « progressif » configurable
- Rapport de sécurité fonctionnelle
- Rétroaction de défaut (FAULT) de surintensité
- Rétroaction d’état UVLO
- Réjection en mode commun (CMR) minimale de 100kV/μs à VCM = 1 500 V
- Double commande de sortie pour contrôler le temps d’allumage et d’arrêt
- Verrouillage de sous-tension (UVLO) avec hystérésis
- Large plage de fonctionnement VDD2 de 15 V à 30 V
- Plage de température industrielle de -40°C à +110 °C
- Ligne de fuite et dégagement 8,3 mm minimum
- Approbations de sécurité en attente
- Homologué UL/cUL 1577 : 5 000 VRMS pendant 1 minute
- CEI/EN 60747-5-5 VIORM = 2,262 Vcrête
Applications
- Entraînements de moteurs à tension moyenne
- Convertisseur solaire et éolienne 1 500 V
- Générateurs de var statiques (SVG) /convertisseurs à haute tension (HVC)
- Pilotes IGBT
- Pilotes de grille MOSFET SiC
- Entraînements moteur et onduleurs industriels
- Onduleurs d’énergie renouvelable
- Convertisseurs solaires
- Entraînements servomoteurs
- Entraînements à moteur
- Convertisseurs CA
- Convertisseurs IGBT
- Alimentations de commutation
Vidéos
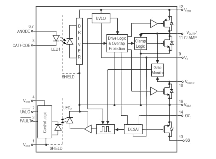
Schéma de principe
Publié le: 2021-12-09
| Mis à jour le: 2024-10-29
