Broadcom Optocoupleurs de commande de grille automobile ACFJ-3531T
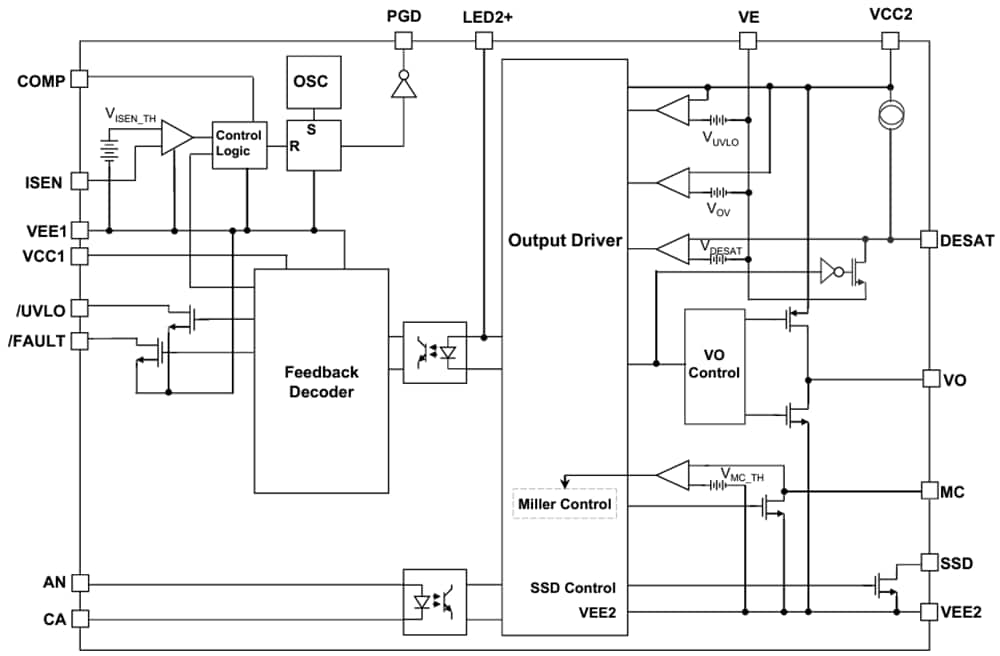
Les optocoupleurs de commande de grille automobile ACFJ-3531T de Broadcom offrent un contrôleur Flyback intégré pour une conversion CC-CC isolée. Les optocoupleurs ACFJ-3531T de Broadcom offrent également une détection de désaturation IGBT avec arrêt progressif et retour d'information sur les défauts, un verrouillage en cas de sous-tension avec retour d'information et un blocage actif du courant Miller. Leur retard de propagation rapide et leur faible décalage temporel assurent une synchronisation précise et une haute efficacité. Cet optocoupleur SO-24 de Broadcom, compact et pouvant être monté en surface (pas de 0,8 mm), est idéal pour les applications de VE et VEH. La technologie R2Coupler™ de Broadcom offre une isolation renforcée et une isolation fiable du signal pour une utilisation automobile et industrielle à haute température.Caractéristiques
- Qualifié selon les directives de test AEC-Q100 de niveau 1
- Plage de température automobile de -40 °C à +125 °C
- Contrôleur flyback intégré pour convertisseur CC-CC isolé pour le contrôle et le diagnostic de l’alimentation électrique
- Tension d’alimentation de sortie régulée de 18,3 V ±5 %
- Alimentation négative programmable
- Protection de surcharge de sortie d’alimentation
- Protection contre les courts-circuits de sortie d’alimentation
- Commutateur primaire externe adapté aux conditions de test de perte de charge et de mise à l’échelle de puissance élevée
- Courant de sortie de crête minimum de 1,5 A/±1,5 A
- Courant de dissipation à Pince Miller minimum de 2 A
- Retard de propagation maximum de 200 ns
- Approbations réglementaires UL1577, CAN/CSA, CEI 60747-5-5
- Protection IGBT intégrée
- Détection de surintensité de désaturation IGBT, arrêt IGBT « doux » et rétroaction des défauts
- Protection contre le verrouillage de sous-tension (UVLO) avec rétroaction
- Immunité au bruit élevée
- 50 kV/µs à VCM = réjection en mode commun (CMR) de 1 500 V
- Limitation de courant de Miller
- Entrée DEL directe avec une faible impédance d’entrée et une faible sensibilité au bruit
- Polarisation de grille négative
- Boîtier SO-24 avec distance d’isolement et ligne de fuite de 8 mm
Applications
- Commandes de grilles IGBT/MOSFET SiC
- Convertisseurs de traction
- Chargeurs
- HVAC
Schéma de fonctionnement
Ressources supplémentaires
Publié le: 2024-12-27
| Mis à jour le: 2025-01-06
