Broadcom Optocoupleurs à commande de grille intelligente ACFJ-3530T
Les optocoupleurs à commande de grille intelligente ACFJ-3530T de Broadcom disposent d’un contrôleur flyback intégré pour convertisseur CC-CC isolé et d’une détection de désaturation IGBT avec protection d’arrêt progressif et rétroaction des défaillances. Ces optocoupleurs disposent également d’un verrouillage de sous-tension avec rétroaction et d’un verrouillage actif du courant Miller. Les optocoupleurs R2 ™ ACFJ-3530T offrent un délai de propagation rapide et d’excellentes performances de décalage de synchronisation, permettant un excellent contrôle de la synchronisation et un excellent rendement. Ces optocoupleurs disposent d’une haute immunité aux bruits, d’un délai de propagation maximal de 200 ns et fonctionnent dans une plage de température automobile de -40 °C à +125 °C. Les applications typiques incluent les pilotes de grille MOSFET IGBT/SiC pour les onduleurs de traction, les chargeurs ainsi que le chauffage, la ventilation et la climatisation (HVAC).Caractéristiques
- Qualifié selon les directives de test AEC-Q100 de niveau 1
- Contrôleur flyback intégré pour le diagnostic et le contrôle de l'alimentation électrique du convertisseur CC-CC isolé
- Tension d’alimentation de sortie régulée de 16 V ±5 %
- Alimentation négative programmable
- Protection de surcharge de sortie d’alimentation
- Protection contre les courts-circuits de sortie d’alimentation
- Commutateur primaire externe adapté aux conditions de test de perte de charge et de mise à l’échelle de puissance élevée
- Protection IGBT intégrée
- Détection de surintensité IGBT désat, arrêt IGBT « progressif » et rétroaction de défaillance
- Verrouillage de sous-tension (UVLO) avec rétroaction
- Haute immunité aux bruits
- 50 kV/µs à VCM = réjection en mode commun (CMR) de 1 500 V
- Limitation de courant de Miller
- Entrée DEL directe avec une faible impédance d’entrée et une faible sensibilité au bruit
- Polarisation de grille négative
- Boîtier SO-24 avec ligne de fuite et dégagement de 8 mm
- Homologations réglementaires
- UL1577, CSA
- IEC 60747-5-5
Applications
- Pilote de grille MOSFET IGBT/SiC pour :
- Onduleurs de traction
- Chargeurs
- HVAC
Caractéristiques techniques
- Plage de température automobile de -40 °C à +125 °C
- Courant de sortie de crête minimal de ±1,5 A
- Courant de dissipation de pince Miller minimum de 2 A
- Délai de propagation maximal de 200 ns
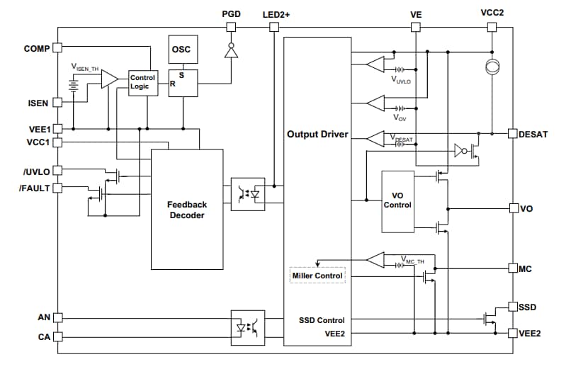
Schéma fonctionnel
Publié le: 2020-12-28
| Mis à jour le: 2024-03-27
