Broadcom Optocoupleurs de commande de grille à haute vitesse ACFJ-332B
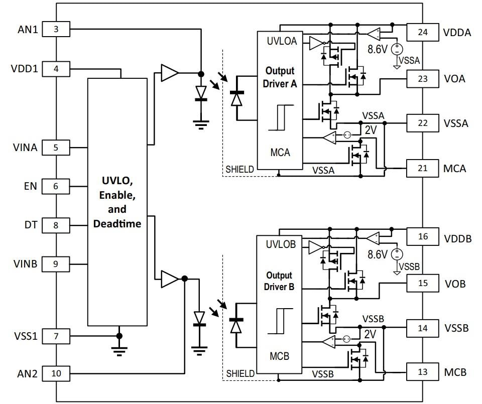
Les optocoupleurs de commande de grille haute vitesse ACFJ-332B de Broadcom sont des optocoupleurs de commande de grille à sortie rail à rail haute vitesse à double canal de qualité industrielle. Ces dispositifs offrent une tension d'isolation de 5 000 VRMS entre les canaux d'entrée et de sortie et une tension d'isolation fonctionnelle pouvant atteindre 700 VRMS entre deux canaux de sortie. Les optocoupleurs ACFJ-332B présentent une immunité transitoire en mode commun (CMTI) supérieure à 150 kV/μs pour éviter les défaillances de pilote de grille erroné dans les environnements bruyants. Ces optocoupleurs de commande de grille prennent en charge une large plage de tension de sortie et d’entrée du pilote et présentent une fonction de pince Miller assurant un arrêt fiable et sûr pour les dispositifs de puissance MOSFET/GaN. Les applications typiques incluent les alimentations électriques, le chargement des véhicules électriques, le stockage et les convertisseurs d’énergie renouvelable, ainsi que les commandes de moteur pour l’automatisation industrielle et la robotique.Caractéristiques
- Courant de sortie de crête maximum de 4 A
- Sorties rail à rail à double canal
- Protection contre le verrouillage sous tension (UVLO) avec hystérésis
- Retard de propagation maximum de 65 ns
- Immunité transitoire en mode commun (CMTI) de 150 kV/µs
- Broche EN pour une caractéristique de sécurité améliorée
- Courant de dissipation à pince Miller de 1 A minimum
- Large plage de fonctionnement VCC de 15 V à 25 V
- Plage de température industrielle de -40 °C à 125 °C
- Double canaux isolés dans le boîtier SO-24 avec une distance d’isolement et une ligne de fuite de 8,3 mm
- Ligne de fuite de 3,5 mm entre deux pilotes de sortie
- Approbations de sécurité :
- - UL/cUL 1577 5 000 VRMS pendant 1 minute
- - CEI/EN 60747-5-5 VIORM = 1 414 VCRÊTE
Applications
- Alimentation électrique et chargement des véhicules électriques
- Stockage et convertisseur d’énergie renouvelable
- Commande de moteurs pour automatisation industrielle et robotique
Schéma fonctionnel
Circuit d'application standard
Publié le: 2024-12-24
| Mis à jour le: 2025-01-14
