Analog Devices Inc. Régulateur de commutation abaisseur MAX20796
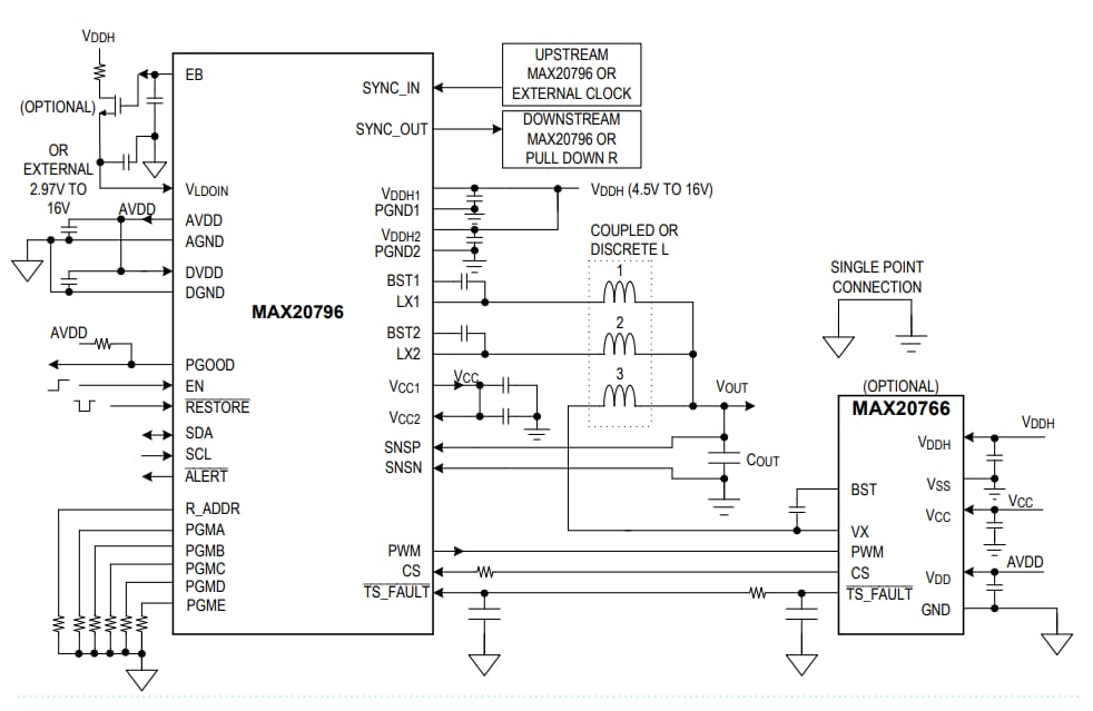
Le régulateur de commutation MAX20796 d'Analog Devices est idéal pour les applications opérant de 4,5 V à 16 V et nécessitant jusqu'à 60 A de charge maximum. Le régulateur peut également être utilisé pour les applications de 90 A avec un étage d'alimentation externe de troisième phase en option. La plage de tensions de sortie est configurée de 0,5 V à 5,5V avec quelques restrictions sur le rapport cyclique. Le régulateur de commutation utilise un schéma de contrôle à fréquence fixe qui fournit une solution d'alimentation électrique extrêmement compacte, rapide et précise pour les applications de serveur et de télécommunications. Les régulateurs linéaires intégrés permettent une exploitation à alimentation unique. Pour améliorer encore l'efficacité du système et la performance thermique, un FET ou une alimentation externe de 3,3 V peut être utilisé(e) pour générer l'alimentation du noyau.Caractéristiques
- 92 % d'efficacité maximale ; 90 % d'efficacité à pleine charge à VIN = 12 V, VOUT = 1 V
- Plage de tension d'entrée opérationnelle de 4,5 V à 16 V
- Plage de tension de sortie de 0,5 à 5,5 V
- 0,5 à 5,0 V avec plage de broches de tension de démarrage de sortie à rétroaction directe
- Compensation de boucle intégrée
- Prend en charge les inducteurs couplés et discrets
- Interface conforme à la révision 1.3 du PMBus
- Prend en charge l’étage de puissance externe pour augmenter la capacité de puissance
- Les régulateurs linéaires internes permettent le fonctionnement à partir d’une seule tension d’alimentation
- FET LDO externe optionnel pour des performances thermiques améliorées
- Précision du point de consigne CC de ±1 % sur TJ (de -40 °C à +125 °C)
- Durée de démarrage progressif
- Paramètres de fonctionnement configurables par broche
- 32x adresses PMBus
- Tension de sortie
- Fréquence de commutation
- Seuil de protection contre les surintensités (OCP)
- Compensation de boucle
- Mode de fonctionnement à conduction discontinue uniquement
- Détection précise intégrée du courant et de la température
- Démarrage et arrêt monotones avec prise en charge du démarrage pré-biaisé (biphasé)
- Protection contre les surintensités moyennes et maximales rapides
- La broche d’entrée RESTAURER réinitialise la tension de sortie
- Plage de température de fonctionnement de jonction de -40°C à +125 °C
- 35 broches, 4 mm × 10,5 mm, pas de 0,5 mm, boîtier FC2QFN
Applications
- Régulateurs de tension au point de charge
- Équipements de communication, de mise en réseau, de serveurs et de stockage
- Chipsets pour microprocesseurs
- Mémoire VDDQ
- E/S et alimentation auxiliaire
Schéma fonctionnel
Ressources supplémentaires
Publié le: 2020-06-04
| Mis à jour le: 2024-05-28
