Analog Devices / Maxim Integrated Conception de référence MAXREFDES41
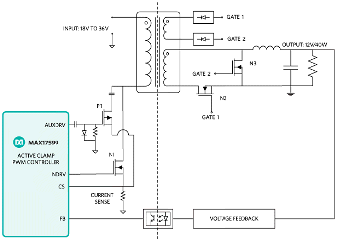
La conception de référence MAXREFDES41 de Maxim démontre en application le faible IQ du MAX17599, sa large plage d'entrée, son contrôleur PWM de mode courant à limitation active. Le MAX17599 contient tous les circuits de contrôle requis pour la conception d'alimentations industrielles large entrée à convertisseur direct isolé. La conception de référence fonctionne sur une plage de tension d'entrée de 18 V à 36 V et délivre un courant allant jusqu'à 3,5 A pour une tension de sortie de 12 V. Cette conception de référence est dotée d'une topologie de réinitialisation du transformateur à limitation active pour les convertisseurs dans le sens direct. Une telle topologie de réinitialisation comporte plusieurs avantages, notamment la réduction des contraintes de tension sur les commutateurs, la réduction de la taille du transformateur en raison d'une plus grande oscillation admissible du flux et un meilleur rendement lié à l'élimination des circuits d'amortissement dissipatifs. Ces propriétés entraînent une alimentation isolée compacte et économique. Le composant est conçu pour commuter à 250 kHz. Pour les applications sensibles aux EMI, l'utilisateur peut programmer le processus de tramage en fréquence, permettant un fonctionnement à large spectre et faible EMI.The reference design features the active-clamp transformer reset topology for forward converters. This reset topology has several advantages including reduced voltage stress on the switches, transformer size reduction due to larger allowable flux swing, and improved efficiency due to elimination of dissipative snubber circuitry. These features result in a compact and cost-effective isolated power supply. The design is set to switch at 250kHz. For EMI-sensitive applications, the user can program the frequency-dithering scheme, enabling low-EMI spread-spectrum operation.
Caractéristiques
- Functional insulation
- Compact and flexible
- Low power dissipation
- Minimal external components
- Robust operation in adverse industrial environments
Applications
- PLCs
- Industrial process control
- Industrial sensors
- Telecom and datacom power supplies
- Isolated battery chargers
- Embedded computing
Block Diagram
Publié le: 2014-11-19
| Mis à jour le: 2023-04-12
