Caractéristiques
- Huit canaux d'entrée à tension élevée (36 V, max)
- Sérialisation 8-à-1 sur puce avec interface SPI
- Régulateur 5 V sur puce
- Alimentation et données isolées
- Petite surface de circuit imprimé (PCB)
- Pilotes de composants
- Exemple de code source C
- Forme compacte compatible Pmod™
|
Applications
- Immotique
- Modules d'entrée numérique pour CLP
- Automatisation industrielle
- Commande de moteurs
- Automatisation des procédés
|
Schéma de principe  |
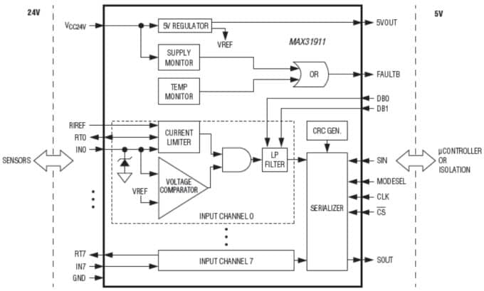
Traducteur/convertisseur série d'interfaces industrielles Maxim MAX31911
Le traducteur/convertisseur série d'interfaces industrielles Maxim MAX31911 traduit, prépare et sérialise la sortie numérique 24 V des capteurs et commutateurs utilisés dans l'automatisation industrielle, de processus et de construction en signaux de 5 V compatibles CMOS, requis pour les microcontrôleurs. Il fournit le circuit de l'interface frontale du module d'entrée numérique d'un contrôleur logique programmable (CLP). L'appareil est doté d'une limitation de courant intégrée, d'une filtration de passe-bas et de sérialisation de canal. La limite de courant d'entrée permet une réduction significative de l'alimentation consommée depuis la tension de champ, par rapport aux implémentations de résistance-diviseur discrètes habituelles. Les filtres passe-bas sur puce permettent une validation souple et une filtration des sorties de capteurs selon l'application. La fonction de sérialisation sur puce permet une réduction importante du nombre d'optocoupleurs utilisés pour l'isolation. Le convertisseur série de l'appareil est empilable, afin de pouvoir sérialiser toutes les quantités de canaux d'entrée et sorties via un seul port compatible SPI. Cela réduit à trois le nombre d'optocoupleurs nécessaires, peu importe le nombre de canaux d'entrée. Afin de fournir une robustesse améliorée vis-à-vis du bruit à haute fréquence et des états transitoires électriques rapides, un code CRC sur plusieurs bits est généré et transmis via le port SPI tous les 8 bits de données. Le régulateur de tension de 5 V sur puce peut être utilisé pour alimenter les optocoupleurs externes, les isolateurs numériques ou d'autres circuits externes de 5 V
|
 Afficher la liste des produits |
Caractéristiques
- Huit canaux d'entrée à tension élevée (36 V max.)
- Configurable pour les types d'entrée CEI 61131-2 1, 2, 3
- Vaste plage d'alimentation de fonctionnement de 7 V à 36 V
- Configuration facultative permettant une alimentation de 5 V
- Validation et filtration d'entrée sélectionnables entre 0 ms et 3 ms
- Limitation de courant d'entrée configurable de 0,5 mA à 6 mA
- Immunité ESD HBM élevée sur toutes les broches d'entrée de champ
- Sérialisation 8-à-1 sur puce avec interface SPI
- Régulateur 5 V sur puce
- Indicateur de surchauffe
- Moniteur de tension d'alimentation de champ de 24 V sur puce
- Courant de repos et dissipation de puissance faibles
- Génération et transmission de code CRC à plusieurs bits pour la détection des erreurs et
transmission de données plus fiable vers un micro externe
|
Applications
- Immotique
- Modules d'entrée numérique pour CLP
- Automatisation industrielle
- Commande de moteurs
- Automatisation des procédés
|
Schéma de principe  |
Isolateur numérique six canaux MAX14850 Maxim
L'isolateur numérique à six canaux MAX14850 de Maxim utilise le procédé technologique propriétaire de Maxim, dont la conception monolithique fournit un transfert compact et économique des signaux numériques entre des circuits avec différents domaines de puissance. Cette technologie permet une faible consommation et des performances stables à haute température. Les quatre canaux unidirectionnels supportent tous les débits allant de CC à 50 Mbit/s, avec deux des quatre canaux transmettant des données au-delà de la barrière d'isolation dans chaque direction. Les deux canaux bidirectionnels sont à drain ouvert et chacun supporte des débits de données de CC à 2 Mbit/s. Les sources indépendantes de 3,0 V à 5,5 V de chaque côté de l'isolateur le rendent également adapté à une utilisation en tant que traducteur de niveau. Le MAX14850 peut être utilisé pour isoler les bus SPI, I²C avec étirement d'horloge, RS-232, RS-485/RS-422 et comme isolation universelle. En cas d'utilisation comme isolateur de bus, des canaux supplémentaires sont disponibles pour les signaux de réinitialisation et de surveillance de la puissance.
|
 Afficher la liste des produits |
Caractéristiques
- Protection contre les environnements haute tension
- Isolation 600 VRMS pendant 60 secondes
- Protection contre les courts circuits sur les sorties unidirectionnelles
- Solution d'isolation numérique complète
- Quatre voies de signal unidirectionnelles : 2 entrantes/2 sortantes
- Deux voies de signal bidirectionnelles à drain ouvert
- Débit de données unidirectionnelles 50 Mbit/s (max)
- Débit de données bidirectionnelles 2 Mbit/s (max)
- Compatible avec de nombreux standards d'interface
- I²C avec étirement d'horloge
- SPI
- RS-232, RS-422/RS-485
- Interfaces SMBus et PMBus
|
Applications
- Gestion de la batterie
- Interfaces I²C, SPI, SMBus, PMBus™
- Systèmes de contrôles industriels
- RS-232, RS-485/RS-422 isolés
- Systèmes médicaux
- Systèmes de télécommunications
|
Circuit de fonctionnement  |
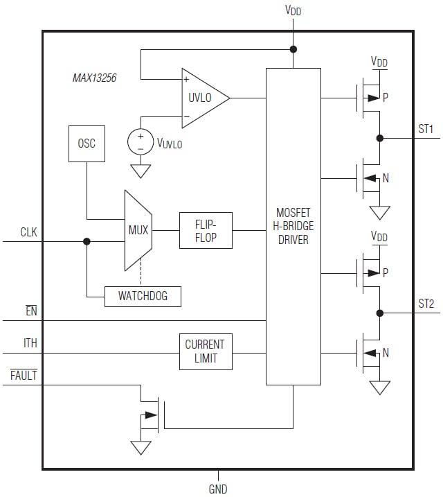
Commande de transformateur pont H Maxim MAX13256
Le circuit de commande de transformateur pont H MAX13256 de Maxim fournit une solution simple pour créer des alimentations électriques isolées jusqu'à 10 W. Le dispositif pilote l'enroulement primaire d'un transformateur avec une intensité pouvant atteindre 300 mA depuis une alimentation CC large de 8 V à 36 V. Le ratio entre les enroulements secondaires et primaires du transformateur définit la tension de sortie, ce qui permet la sélection de pratiquement n'importe quelle tension de sortie isolée. Le dispositif inclut une limitation d'intensité réglable, ce qui permet la limitation indirecte des intensités de charge côté secondaire. La limite d'intensité du MAX13256 est définie par une résistance externe. Une sortie FAULT se déclenche quand le dispositif détecte des conditions de température ou d'intensité excessives. En outre, le dispositif inclut un mode basse puissance pour réduire l'intensité d'alimentation globale à 0,65 mA (typ.) quand le circuit de commande n'est pas utilisé. Le dispositif peut être actionné par son oscillateur interne ou piloté par une horloge externe afin de synchroniser plusieurs dispositifs MAX13256 et de définir avec précision la fréquence de commutation. Les circuits internes garantissent un coefficient d'utilisation fixe de 50 % pour éviter un passage de courant CC dans le transformateur, quelle que soit la source d'horloge utilisée.
|
|
Caractéristiques
- Conception simple et polyvalente
- Plage d'alimentation de 8 V à 36 V
- Rendement jusqu'à 90 %
- Fournit jusqu'à 10 W au transformateur
- Verrouillage de sous-tension
- Interface logique compatible 2,5 V à 5 V
- Seuil de surintensité réglable
- Protection du système intégrée
- Détection et indication de défaut
- Limitation de surintensité
- Protection contre la surchauffe
- Petit conditionnement TDFN 10 broches (3 mm x 3 mm)
|
Applications
- Instruments de mesure de puissance
- Interfaces Fieldbus isolées
- Isolation d'alimentation 24 V d'AP
- Équipements médicaux
- Commandes de moteurs
|
Schéma de fonctionnement  |
Caractéristiques
- Plage d'alimentation d'entrée de 8 V à 36 V
- Rendement jusqu'à 90 %
- Sortie rectifiée double alternance
- Configurable pour des sorties doubleur de tension, redresseur demi-onde bipolaire
et redresseur va-et-vient
|
- Option de fonctionnement sur horloge interne ou externe
- Conçu pour un isolement 1 500 V RMS
- Agencement de carte PCB éprouvé
- Totalement assemblé et testé
|
|