Analog Devices / Maxim Integrated Kit d’évaluation EMGA MAXM38643A
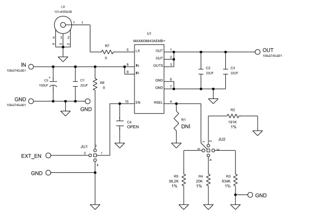
Le kit d'évaluation EMGA MAXM38643A d'Analog Devices évalue le CI MAXM38643A dans un boîtier EMGA sur une plage d’entrée de 1,8 V à 5,5 V. Ce kit d’évaluation fournit des tensions de sortie configurables par résistance de 0,7 V à 3,3 V et jusqu’à 600 mA de courant. Le kit MAXM38643A d'Analog Devices est fourni avec le MAXM38643AEMB+ installé.Caractéristiques
- Évalue le CI MAXM38643A dans un
- boîtier EMGA à 10 broches (2,1 x 2,6 mm)
- Plage d’entrées de 1,8 à 5,5 V
- Tensions de sortie configurables par résistance de 0,7 à 3,3 V
- Jusqu’à 600 mA de courant de sortie
- Disposition éprouvée d’une PCB à 2 couches de cuivre de 1 oz
- Démontre la taille de la solution compacte
- Totalement assemblé et testé
Schéma
Publié le: 2021-08-31
| Mis à jour le: 2023-04-18
