Analog Devices Inc. Module d'alimentation SiP abaisseur MAXM17537
Le module de puissance SiP abaisseur MAXM17537 d’Analog Devices Inc. fait partie de la série Himalaya des CI régulateurs de tension et de modules d’alimentation qui permettent des solutions d’alimentation plus fraîches, plus petites et plus simples. Le module MAXM17537 facile à utiliser combine un contrôleur d’alimentation à commutation, des commutateurs d’alimentation MOSFET à double canal N, un inducteur entièrement blindé et des composants de compensation dans un système en boîtier (SiP) à profil mince et thermiquement efficace.Le MAXM17537 fonctionne sur une large plage de tension d’entrée de 4,5 V à 60 V et fournit un courant de sortie continu jusqu'à 3 A avec une excellente régulation de ligne et de charge sur une plage de tension de sortie de 8 V à 24 V. Le MAXM17537 offre une véritable solution d’alimentation plug-and-play, utilisant un haut niveau d’intégration qui réduit considérablement la complexité de conception et les risques de fabrication.
Ce composant peut fonctionner selon des méthodes de contrôle par modulation de largeur d'impulsion (MLI), modulation de fréquence d'impulsion (MFP) ou mode de conduction discontinue (MCD). Le MAXM17537 est disponible en boîtier SiP à profil mince, à haute émissivité thermique, compact, 29 broches, 9 mm x 15 mm x 4,32 mm. Le boîtier SiP réduit la dissipation de puissance, améliore le rendement et est adapté à l’assemblage automatisé de cartes de circuit imprimé.
Caractéristiques
- Réduit la complexité de conception, les risques de fabrication et le délai de commercialisation
- Convertisseur abaisseur CC-CC synchrone intégré
- Inducteur intégré
- FET intégrés
- Composants de compensation intégrés
- Économise de l’espace sur la carte dans les applications à espace restreint
- Alimentation abaisseuse intégrée complète dans un seul boîtier
- Boîtier SiP 9 mm x 15 mm x 4,32 mm à profil mince
- Conception PCB simplifiée avec un minimum de composants BOM externes
- Offre de la souplesse pour l'optimisation d'alimentation
- Large plage de tension d’entrée de 4,5 V à 60 V
- Plage de tension de sortie réglable de 8 V à 24 V
- Fréquence réglable avec synchronisation de fréquence externe (100 kHz à 2,2 MHz)
- Contrôle en mode courant MLI, PFM ou DCM
- Démarrage progressif programmable
- LDO d’amorçage auxiliaire pour un meilleur rendement
- EN/UVLO programmable en option
- Fonctionnement fiable dans les environnements industriels hostiles
- Protection thermique intégrée
- Protection contre les surcharges en mode hoquet
- RÉINITIALISATION de la surveillance de la tension de sortie
- Plage de température de fonctionnement de -40 °C à +125 °C
Applications
- Matériel de test et de mesure
- Régulation de l’alimentation distribuée
- Régulateur de point de charge FPGA et DSP
- Régulateur de point de charge de station de base
- Systèmes de commande de bâtiments et CVC
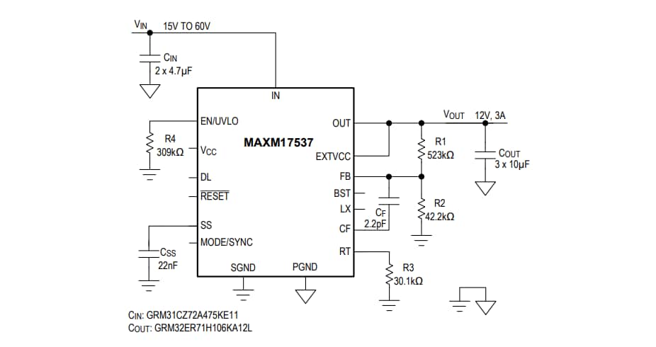
Circuit d'application standard
